ROHM Semiconductor Convertisseur CC/CC automobile BD9P233MUF-CE2
Le convertisseur CC-CC automobile BD9P233MUF-CE2 de ROHM Semiconductor offre un courant de fonctionnement au repos ultra-faible et met en œuvre une sortie de 3,3 V. Le convertisseur Buck CC-CC synchrone unique à courant de repos BD9P233MUF-CE2 dispose de nombreuses caractéristiques de protection, notamment l’arrêt thermique, le verrouillage de sous-tension d’entrée, la protection contre les surintensités et les surtensions de sortie.Le BD9P233MUF-CE2 de ROHM fournit un contrôle LLM (mode à faible charge) qui garantit un courant de repos ultra faible et une haute efficacité à faible charge. Le LLM permet également des situations de charge élevée tout en maintenant une tension de sortie régulée.
Caractéristiques
- Nano pulse control™
- Homologué AEC-Q100
- Faible perte de niveau de rapport cyclique à l'état passant de 100 %
- Mode à faible charge (LLM)
- Fonction à spectre étalé
- Fréquence réglable
- Synchronisation par horloge externe
- Protection contre les arrêts thermiques
- Protection par verrouillage contre les sous-tensions d'entrée
- Protection contre les surintensités
- Protection de sortie contre les surtensions
- Bonne sortie d'alimentation
- Boîtier VQFN32FAV050 5,0 mm x 5,0 mm x 1,0 mm
Applications
- Alimentations par batterie automobile (panneaux en grappe, info-divertissement automobile)
- Fournitures industrielles/grand public
Caractéristiques techniques
- Plage de tension d'entrée de 3,0 V à 36 V (démarrage initial de 3,6 V ou plus)
- Tension de sortie 3,3 V
- Fréquence de commutation de 200 kHz à 2,4 MHz
- Courant de sortie 2 A (max)
- Courant du circuit d’arrêt 10 μA (max) (+25 °C)
- Courant de fonctionnement au repos 26 μA (std) (+25 °C)
- Plage de température de fonctionnement de -40 °C à +125 °C
Circuit d'application standard
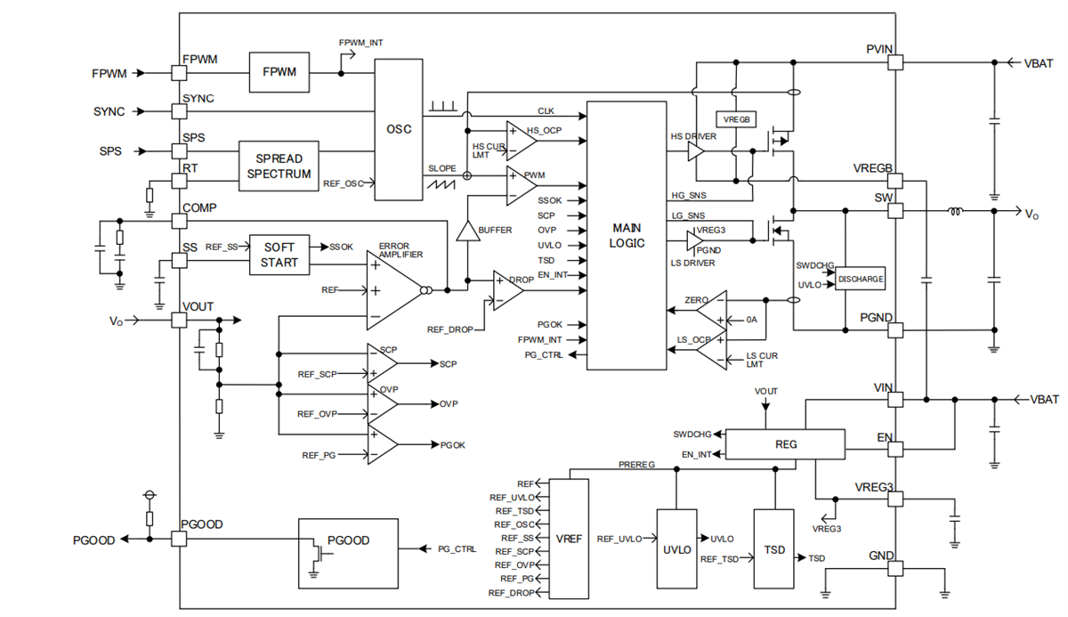
Schéma fonctionnel
Publié le: 2020-10-08
| Mis à jour le: 2024-10-22
