ROHM Semiconductor BD9A301MUV Single Synchronous Buck DC/DC Converter
ROHM Semiconductor BD9A301MUV Single Synchronous Buck DC/DC Converter is a synchronous buck switching regulator with built-in low on-resistance power MOSFETs. It provides a current up to 3A and the SLLM control provides excellent efficiency characteristics in light-load conditions. This makes the ROHM BD9A301MUV ideal for equipment and devices that demand minimal standby power consumption. The oscillating frequency is high at 1MHz, using a small value of inductance. This current mode control DC/DC converter features high-speed transient response and phase compensation that can be set easily.Features
- Long-time support product for industrial applications
- Synchronous single DC/DC converter
- Simple light load mode control
- Overcurrent protection
- Short-circuit protection
- Thermal shutdown protection
- Undervoltage lockout protection
- Adjustable soft start function
- Power good output
- VQFN016V3030 package (backside heat dissipation)
Applications
- Industrial equipment
- Step-down power supplies for DSPs, FPGAs, microprocessors, etc.
- Storage devices (HDDs/SSDs)
- Printers, OA equipment
- Distributed power supplies, secondary power supplies
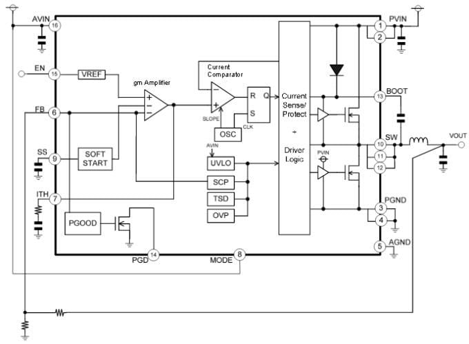
Block Diagram
Publié le: 2015-06-11
| Mis à jour le: 2022-03-11
