ROHM Semiconductor Régulateur de commutation Buck-Boost BD9036EFV-C
Le régulateur de commutation Buck-Boost BD9036EFV-C de ROHM Semiconductor dispose d'une tension de tenue extrêmement élevée et d'une large plage d'entrée. Le BD9036EFV-C de ROHM Semiconductor peut générer une sortie Buck-Boost à l'aide d'une seule inductance, ce qui le rend idéal pour diverses applications. Le BD9036EFV-C dispose également d'une fréquence de commutation de haute précision de ±7 % sur l'ensemble de sa plage de température de fonctionnement. Cette caractéristique garantit des performances optimales dans les environnements les plus difficiles.Caractéristiques
- Tension d'alimentation électrique 40 V (valeur maximale)
- Système Buck-Boost contrôlé automatiquement
- Fréquence de commutation de haute précision ±7 % (Ta = -40 °C~ à +125 °C)
- Circuit BVP de 100 kHz à 600 kHz pour synchronisation externe
- Protection contre les surintensités à deux étages via une résistance externe
- Diverses fonctions de protection
- Circuit de détection de sortie de sous-tension et de surtension et broche de surveillance de sortie constante (PGOOD)
- Homologué AEC-Q100
- Applications : microcontrôleurs automobiles, système audio et navigation automobile, téléviseur LCD, téléviseurs PDP, DVD, PC, etc.
Caractéristiques techniques
- Plage de tension d'entrée de 3,8 V à 30 V (le démarrage initial est supérieur à 4,5 V)
- Fréquence d'oscillation 100 kHz à 600 kHz
- Précision de tension de référence ±1,5 % à 0,8 V
- Courant de circuit de 0 μA (std) à la mise hors tension
- Plage de température de fonctionnement de -40 °C à +125 °C
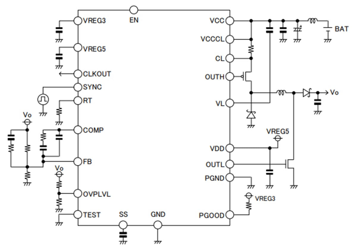
Circuit d'application standard
Publié le: 2023-05-02
| Mis à jour le: 2023-05-19
