ROHM Semiconductor CI contrôleur de correction du facteur de puissance BD7696FJ
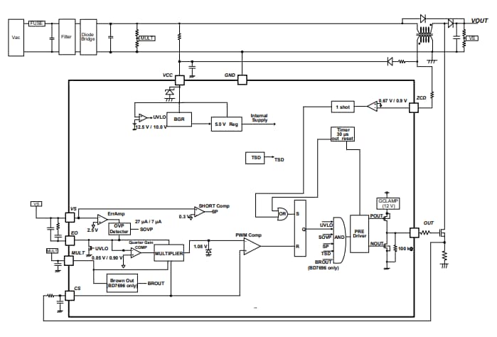
Le CI contrôleur de correction du facteur de puissance (PFC) BD7696FJ de ROHM Semiconductor est adapté à tous les produits qui nécessitent une amélioration du facteur de puissance. Ce CI contrôleur PFC adopte un mode de conduction limite (BCM) et la réduction de la perte de commutation et du bruit sont possibles par une détection de courant nulle (ZCD). Le CI contrôleur PFC BD7696FJ intègre un circuit pour réduire la distorsion harmonique totale (THD) et peut prendre en charge la norme CEI61000-3-2 classe C. Ce CI contrôleur PFC fonctionne sur la plage de température de -40 °C à +105 °C. Ce CI contrôleur BD7696FJ dispose d'une faible consommation d'énergie, d'une protection contre les courts-circuits d'entrée d'amplificateur d'erreur et d'un pilote de grille MOSFET stable. Le CI BD7696FJ est idéalement utilisé dans les équipements d'éclairage, les adaptateurs CA, les téléviseurs et les réfrigérateurs.Caractéristiques
- Incorpore le mode de conduction limite PFC
- Incorporation d'un circuit THD faible
- Faible consommation électrique
- Offre une fonction UVLO VCC
- ZCD par enroulement auxiliaire
- OVP statique par la broche VS
- Protection contre les courts-circuits d'entrée d'amplificateur en erreur
- Dispose d'un pilote de grille MOSFET stable
- Offre un démarrage progressif
- Plage de tension d'entrée VCC de 12 V à 38 V
- Courant de fonctionnement de 0,60 mA
- Plage de température de fonctionnement de -40 °C à +105 °C
Applications
- Équipement d'éclairage
- Adaptateur CA
- Télévision
- Réfrigérateur
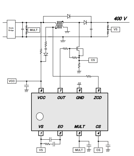
Circuit d'application standard
Schéma fonctionnel
Publié le: 2023-05-31
| Mis à jour le: 2023-07-10
