ROHM Semiconductor Pilote de moteur pas à pas BD63910MUV
Le pilote de moteur pas à pas BD63910MUV de ROHM Semiconductor est un pilote bipolaire à faible consommation piloté par un courant MLI. Ce pilote de moteur fonctionne à une tension d’alimentation nominale de 36 V et à un courant de sortie nominal de 1 A. Le pilote de moteur BD63910MUV adopte le mode de pilotage CLK-IN et PARA-IN pour l'interface d'entrée. Ce pilote de moteur comprend les modes pas complet (deux types), demi-pas (trois types), quart de pas (deux types), 1/8e et 1/16e de pas. Le pilote de moteur BD63910MUV de ROHM Semiconductor dispose du commutateur en mode de décroissance du courant avec un rapport de décroissance rapide/lente variable linéairement. Ce pilote de moteur intègre les fonctions de commutation de rotation normale et de rotation inverse. Les applications standard incluent les PPC, les imprimantes multifonctions, les imprimantes à faisceau laser, les imprimantes à jet d’encre, les caméras de surveillance, les caméras WEB, les machines à coudre, les imprimantes photo, les fax, les scanners et les mini-imprimantes.Caractéristiques
- Pilote bipolaire à faible consommation
- Piloté par le courant MLI
- Sortie DMOS à faible résistance à l'état passant
- Mode de pilotage CLK-IN et PARA-IN
- Fonction d'annulation du bruit de crête intégrée
- Modes pas complet (deux types), demi-pas (trois types), quart de pas (deux types), 1/8e et 1/16e de pas.
- Commutateur de mode excitation à synchronisation libre
- Commutateur de mode décroissance de courant avec rapport de décroissance rapide/lent variable de manière linéaire
- Rotation normale et commutation de rotation inverse
- Fonction d'économie d'énergie
- Résistance d'abaissement d'entrée logique intégrée
- Fonction de réinitialisation à la mise sous tension
- Circuit d'arrêt thermique (TSD)
- Protection contre les surintensités (OCP)
- Circuit de verrouillage en cas de sous-tension (UVLO)
- Circuit de verrouillage en cas de surtension (OVLO)
- Prévention d'alimentation fantôme qui protège contre les dysfonctionnements lorsque l'alimentation électrique est déconnectée
- Protection contre les courts-circuits des broches adjacentes
- Boîtier microminiature, ultra-mince et à rayonnement thermique élevé (type métallique exposé)
Applications
- PPC, imprimante multifonctions, imprimante à faisceau laser et imprimante à jet d'encre
- Caméra de surveillance et caméra WEB
- Machine à coudre
- Imprimante photo, télécopieur, scanner et mini-imprimante
- Jouet et robot
Caractéristiques techniques
- Plage de tension d’alimentation de 8 V à 28 V
- 36 V VCC (maximum)
- Courant de sortie nominal de 1 A (continu)
- Courant de sortie nominal (crête) de 1,5 A
- Résistance à l'état passant de sortie 1,3 Ω (total des résistances supérieure et inférieure)
- Boîtier VQFN028V5050 avec des dimensions de 5 mm x 5 mm x 1 mm
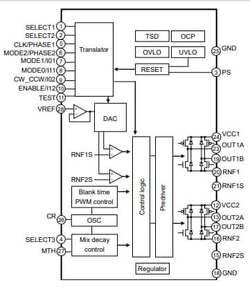
Schéma fonctionnel
Schéma de circuit d’application
Publié le: 2020-04-14
| Mis à jour le: 2024-09-26
