ROHM Semiconductor Pilote de moteur de ventilateur triphasé BD6326ANUX
Le pilote de moteur de ventilateur triphasé BD6326ANUX de ROHM Semiconductor est un pilote moteur double alternance sans capteur utilisé pour refroidir les ordinateurs portables. Ce pilote de moteur est contrôlable par une vitesse variable fournie via le signal d'entrée MLI. Le pilote de moteur BD6326ANUX ne nécessite pas de dispositif Hall comme capteur de position et aide à réduire la taille du moteur en limitant le nombre de composants externes. Ce pilote moteur utilise un mécanisme de pilotage à commutation douce MLI directe qui permet des opérations silencieuses et de faibles vibrations. Le pilote de moteur BD6326ANUX de ROHM Semiconductor dispose d’une fonction d’économie d’énergie, d’une résistance RNF interne et d’une fonction de sélection de direction de rotation du moteur (FR).Caractéristiques
- pilote de moteur de ventilateur triphasé sans capteur
- pilote sinusoïdal 180°
- Vitesse contrôlable par signal d'entrée MLI
- Ne nécessite aucun dispositif Hall comme capteur de détection de position
- Permet de réduire la taille du moteur en limitant le nombre de composants externes
- Mécanisme de pilotage à commutation progressive MLI direct
- Fonction d'économie d'énergie
- Résistance interne RNF
- Fonction de sélection de direction de rotation moteur (FR)
Caractéristiques techniques
- Tension d’alimentation de 7 V (Vcc)
- Dissipation d'énergie de 0,58 W (Pd)
- Tension de sortie de 7 V (Vomax)
- Courant de sortie de 700 mA (Iomax)
- Plage de température de fonctionnement de -25 °C à +95 °C
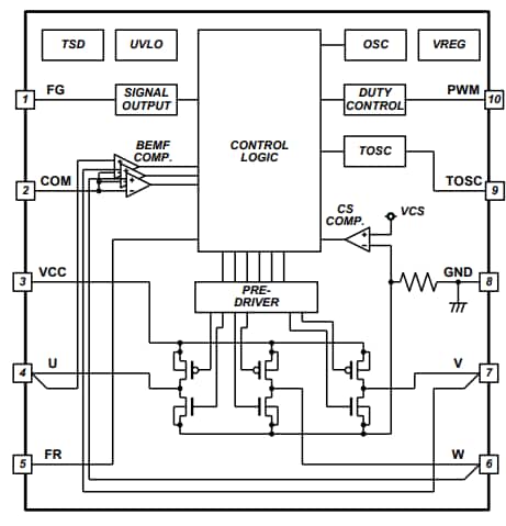
Schéma fonctionnel
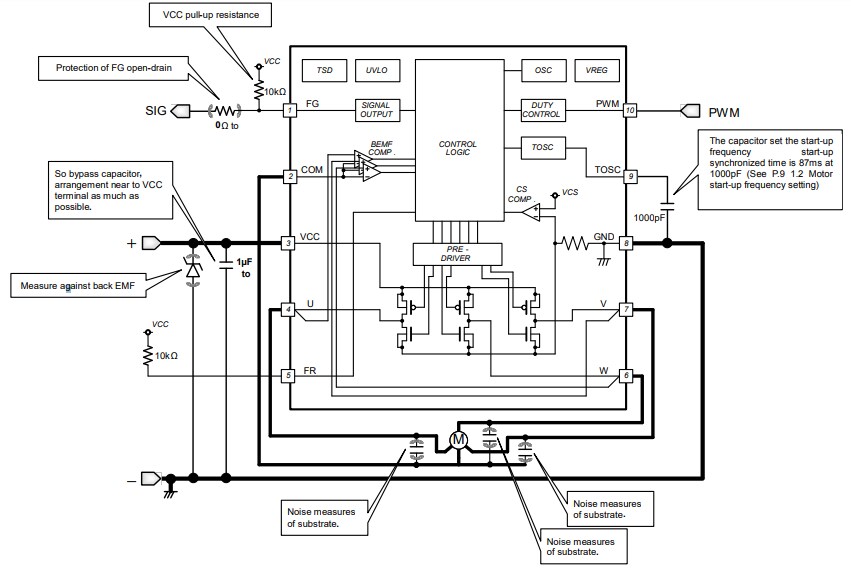
Schéma de circuit d’application
Publié le: 2020-04-14
| Mis à jour le: 2024-09-26
