ROHM Semiconductor Cartes d'évaluation BD621x0AEFJ
Les cartes d'évaluation BD621x0AEFJ de ROHM Semiconductor sont conçues pour utiliser les pilotes de moteur à balais CC BD62130AEFJ (3A), BD62120AEFJ (2A) et BD62110AEFJ (1A). Les cartes d'évaluation BD621x0AEFJ offrent des pilotes de moteur à pont en H monocanal intégrés pour les applications de moteur à balais CC. Les pilotes fournissent une haute efficacité par un signal PWM directement aux broches d'entrée.Les cartes d'évaluation BD621x0AEFJ ROHM disposent de circuits de protection intégrés dans les CI, ce qui contribue à la haute fiabilité.
Applications
- Petits appareils ménagers
- Automatisation industrielle
- Robotique
- Machines TPV (terminal point de vente)
- Machines de jeux
- Scanners
- Imprimante
- Moteur CC à balais
Conditions de fonctionnement
Agencements
Configuration de la carte
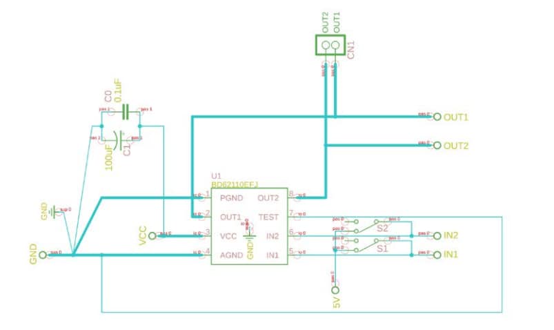
Schéma
Publié le: 2022-08-05
| Mis à jour le: 2024-01-31
