ROHM Semiconductor Pilotes de moteur de ventilateur BD61246EFV
Les pilotes de moteur de ventilateur BD61246EFV de ROHM Semiconductor sont constitués d'un FET DMOS de puissance à pont en H. La configuration du circuit est restructurée et la commodité a été améliorée. Cela est réalisé en réduisant les pièces externes et en simplifiant le réglage par rapport au pilote conventionnel. La broche est compatible avec le BD61245EFV (sortie du signal d'impulsion de vitesse de rotation).Caractéristiques
- Boîtier à rayonnement thermique élevé
- Pilote avec FET DMOS de puissance
- Vitesse contrôlée par entrée CC/PWM
- Réglage de la pente de service E/S
- Commutation progressive PWM
- Limite de courant
- Assistance au démarrage
- Protection de verrouillage et redémarrage automatique
- Démarrage rapide
- Sortie de signal d'alarme de verrouillage (AL)
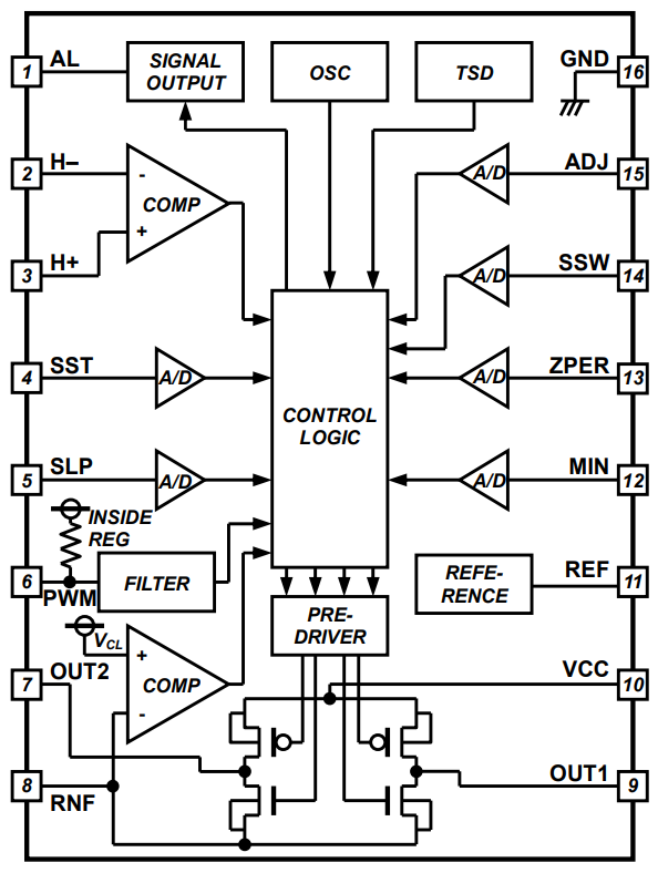
Schéma fonctionnel
Publié le: 2022-02-01
| Mis à jour le: 2022-03-11
