ROHM Semiconductor CI de protection de charge BD6047AGUL-E2
Le CI de protection de charge BD6047AGUL-E2 de ROHM Semiconductor dispose d'un transistor à effet de champ (FET) intégré et protège les composants de la tension d'entrée anormale au port USB. Ce CI de protection de charge empêche la tension négative causée par l'insertion inverse USB sans aucun composant supplémentaire. Le CI BD6047AGUL-E2 fournit une protection contre les surintensités, l'arrêt thermique et la surtension. Ce CI de protection de charge fonctionne sur une plage de température de -40 °C à 85 °C et une plage de tension d'entrée de 2,2 V à 28 V. Le CI BD6047AGUL-E2 offre une plage de protection de tension de ±30 V, une dissipation d'énergie de 900 mW et un délai de démarrage standard de 6 ms. Les applications standard comprennent les téléphones portables, les lecteurs MP3, les appareils photo numériques, les PDA, les enregistreurs sur CI, les contrôleurs de jeu et les jeux portatifs.Caractéristiques
- Protection contre les surtensions jusqu'à 30 V
- Protection contre les tensions négatives jusqu'à à -30 V
- Verrouillage en cas de surtension (OVLO)
- Verrouillage de sous-tension (UVLO)
- Protection contre les surintensités
- Arrêt thermique
Caractéristiques techniques
- Plage de températures de fonctionnement : de -40 °C à +85 °C
- Plage de tension d'entrée de 2,2 V à 28 V
- Plage de protection contre la tension ±30 V
- Dissipation d'énergie 900 mW
- Délai de démarrage standard de 6 ms
- Courant de repos d'alimentation 80 μA
Applications
- Téléphones mobiles
- Lecteurs MP3
- Appareil photo numérique
- Enregistreur sur CI
- Dictionnaire électronique
- Jeu portatif
- Manettes de jeu
- Caméscope
- Micro-casques Bluetooth
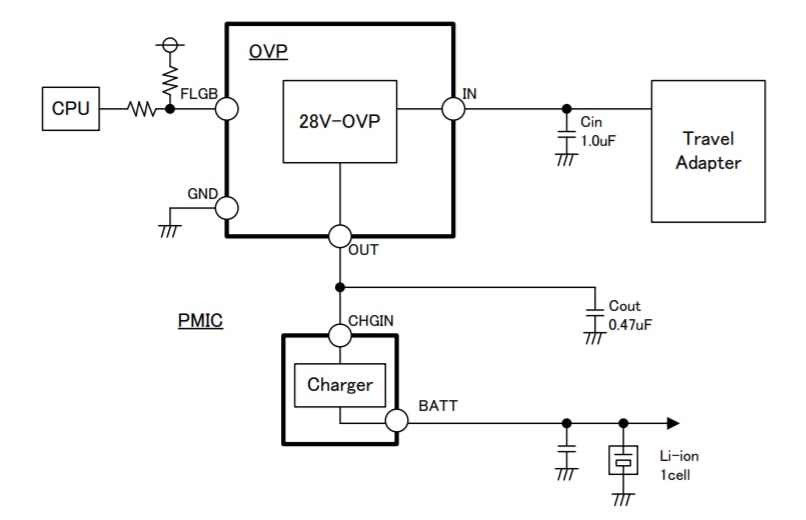
Circuit d'application
Schéma fonctionnel
Publié le: 2021-02-23
| Mis à jour le: 2022-03-11
