ROHM Semiconductor CI convertisseurs CC-CC PWM BD28C5xFJ-LB
Les CI convertisseurs CC-CC PWM BD28C5xFJ-LB de ROHM Semiconductor fournissent un système optimal pour tous les produits qui nécessitent une prise électrique. Ce CI permet des conceptions plus simples de divers convertisseurs électriques à faible puissance et prend en charge les dispositifs non isolés et isolés. Ce CI possède une gamme de VDD UVLO qui prend en charge à la fois les MOSFET Si et les MOSFET SiC. Les alimentations de commutation externes peuvent être conçues de manière flexible en connectant une résistance de détection de courant. Le courant est limité dans chaque cycle et la réponse transitoire et d’excellentes performances de bande passante sont démontrées car un contrôle du mode courant est utilisé. La fréquence de commutation peut être réglée sur le BD28C5xFJ-LB de ROHM Semiconductor par une résistance externe et un condensateur sur la broche RTCT.Caractéristiques
- Méthode de mode courant MLI
- Faible consommation d'énergie
- Fonction UVLO broche VDD
- Fonction de protection contre les surintensités par cycle
- Broche de réglage de la fréquence de commutation
Applications
- Équipement industriel
- Convertisseurs PV
Caractéristiques techniques
- Plage de tension d'entrée de 6,90 V à 28,00 V
- Courant de circuit de 2,0 mA (max.)
- Courant de démarrage de 60 μA (standard)
- Plage de température de fonctionnement de -40 °C à +125 °C
Vidéos
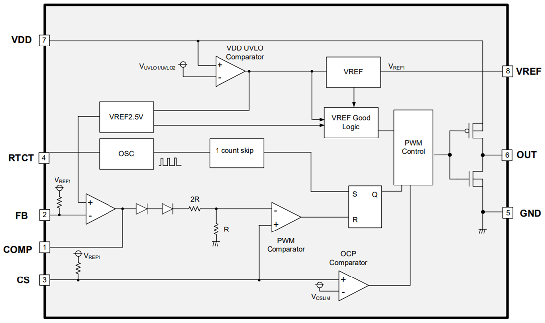
Schéma fonctionnel
Publié le: 2024-08-12
| Mis à jour le: 2025-08-24
