ROHM Semiconductor Pilote de grille automobile BD2311NVX-C
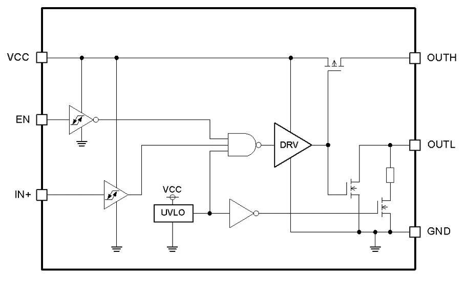
Le pilote de grille automobile BD2311NVX-C de ROHM Semiconductor est conçu pour piloter des HEMT GaN ultra-rapides avec des impulsions étroites, permettant un LiDAR à longue portée et haute précision. Le pilote fournit un courant de sortie de 5,4 A dans un boîtier miniature SON à 6 broches. Le pilote de grille BD2311NVX-C de ROHM comprend des fonctions de protection, notamment un verrouillage de sous-tension (UVLO) entre VCC et GND.Caractéristiques
- Qualification AEC-Q100
- Plage de tension de pilote de grille de 4,5 V à 5,5 V
- Temps de montée typique de 0,65 ns (charge de 220 pF)
- Temps de descente typique de 0,70 ns (charge de 220 pF)
- Largeur d’impulsion d’entrée minimale de 1,25 ns (charge de 220 pF)
- Verrouillage de sous-tension (UVLO) intégré entre VCC et GND
- Entrées inverses et non inverses
- Boîtier SSON06RX2020 de 2,0 mm x 2,0 mm x 0,6 mm
Applications
- Équipement automobile
- LIDAR automobile
- Convertisseurs CC/CC
- Réalité augmentée
Caractéristiques techniques
- Plage de tension de pilote de grille de 4,5 V à 5,5 V
- Courant de sortie type 5,4 A/2,7 A IOH / IOL
- Temps de retard d’activation/désactivation type 3,4 ns/3,0 ns
- Plage de température de fonctionnement de -40 °C à +125 °C
Circuit d'application standard
Schéma fonctionnel
Publié le: 2025-01-28
| Mis à jour le: 2025-02-10
