ROHM Semiconductor CI pilote de courant constant BD18336NUF-M
Le CI pilote à courant constant BD18336NUF-M de ROHM est conçu pour piloter les lampes LED automobiles capable de supporter jusqu’à 40 V. Le boîtier de petite taille est adapté à une utilisation dans les applications de pilote LED socket. Le BD18336NUF-M offre une haute fiabilité, avec des fonctions intégrées pour la fonction de déclassement thermique, la détection d’ouverture de LED, la protection contre les courts-circuits de sortie et la protection contre les courts-circuits de broche SET. Le BD18336NUF-M ROHM comprend également la fonction de sourdine de surtension, la fonction de dérivation de courant à tension réduite, la sortie pour la fonction de drapeau de défaillance et l’entrée pour le signal de contrôle d’arrêt du courant de sortie.Caractéristiques
- Homologué AEC-Q100 classe 1
- Minuteur CR pour graduation MLI
- Fonction de déclassement thermique (THD)
- Détection de LED ouverte
- Protection contre les courts-circuits de sortie (SCP OUT)
- Protection contre les courts-circuits de broches de réglage (SET SCP)
- Fonction d'atténuation de surtension (OVM)
- Fonction de dérivation de courant à tension réduite
- Désactiver la fonction de détection d'ouverture LED à tension réduite (OPM)
- Sortie pour indicateur de défaut/entrée pour courant de sortie OFF (PBUS)
Applications
- Éclairage extérieur à LED pour automobile
- Éclairage arrière
- Lampes d'immatriculation
- Éclairage DRL et de position
- Feux de brouillard
- Éclairage intérieur LED automobile
- Éclairage de climatisation
- Éclairage de grappe
- Éclairage intérieur
Caractéristiques techniques
- Plage de tension d'entrée de 5,5 V à 20 V
- Précision du courant de sortie de ±5 %
- Courant de sortie maximal de 400 mA (CC), 600 mA (cycle ON : 50 %)
- Température de fonctionnement TJ de -40 °C à +150 °C
- Boîtier 3,0 mm x 3,0 mm 1,0 mm VSON10FV3030
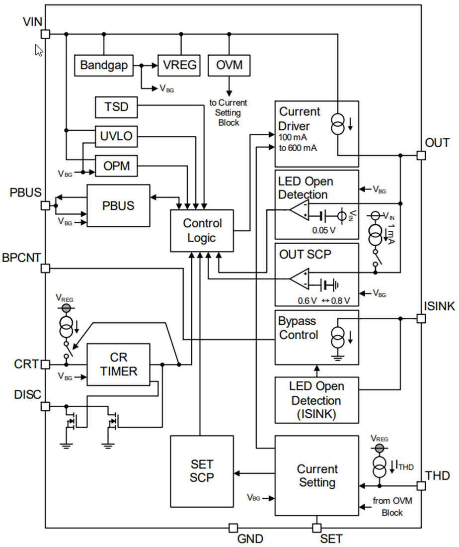
Schéma fonctionnel
Publié le: 2020-06-08
| Mis à jour le: 2024-10-01
