ROHM Semiconductor Battery Charge Management ICs
ROHM Semiconductor Battery Charge Management ICs provide two port BC1.2 detection, a dual-source battery charger, and a battery monitor with many alarm outputs. These ROHM ICs feature programmable charging voltage and current, two separate input sources, a step-up/down switching charger, JEITA-compliant charging profile, and battery short-circuits. The battery charge management ICs are available in a 40-pin Quad Flat No-leads (QFN) and small wafer-level CSP packages designed for space-constraint equipment. These ICs have an input operating voltage of 3.8V to 25V, a programmable switching frequency range of 600kHz to 1.2MHz and an operating temperature range of -30ºC to 85ºC. These battery charge management ICs are ideal for ultrabooks, notebooks, ultra-mobile, and tablet PCs.Features
- High-efficiency step-up/down switching charger for 1-4 cell Li-ion/Li-poly battery
- Two separate input sources for USB-VBUS and DC adapter
- Two-port BC1.2 detectors
- JEITA-compliant charging profile
- Programmable parameters for preconditioning, pre-charge current, and fast-charge current
- Programmable charging voltage
- Programmable charge current
- 600kHz to 1.2MHz programmable switching frequency
- Supports USB BCS 1.2, ACA, ID pin, and OTG
- USB-VBUS over-voltage protection
- Over-voltage battery protection
- Battery short-circuit detection
- Power path management with charge pump gate driver
- Flexible power path control
- Reverse buck/boost option
- Bias voltage output for the external thermistor
- PMON output
- PROCHOT# output
- Supports inhibit/autonomous charging
- Battery learn function
- Voltage measurement for thermistor
- Bias voltage output for the external thermistor
- SMBus interface for host communication
- Embedded OTPROM for initial settings
- 3.8V to 25V input operating range
- -30ºC to 85ºC operating temperature range
Applications
- Ultrabook
- Notebook PC
- Ultra-mobile PC
- Tablet PC
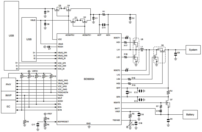
Block Diagram
Publié le: 2018-02-05
| Mis à jour le: 2024-11-27
