ROHM Semiconductor CI convertisseurs CA/CC avec MOSFET SiC
Les CI convertisseurs CA/CC avec MOSFET SiC de ROHM Semiconductor sont des convertisseurs CA/CC quasi résonnants qui permettent une commutation douce et de faibles EMI. Ces convertisseurs sont fournis avec un MOSFET au carbure de silicium intégré de 1 700 V et 4 A. Les convertisseurs CA/CC disposent d'une faible consommation de courant pendant le fonctionnement en veille et en rafale à faible charge. Ces convertisseurs offrent un verrouillage de sous-tension (UVLO), une protection contre les surtensions (OVP) et un circuit de protection contre les surintensités par cycle. Les applications typiques comprennent l'alimentation électrique pour les équipements industriels, l'adaptateur CA et les appareils électroménagers.Industriel ROHM
Caractéristiques
- Convertisseurs CA/CC quasi résonnants
- MOSFET SiC intégré 1 700 V/4 A/1,12 Ω (std)
- Faibles EMI
- Fonction de réduction de fréquence
- Fonctionnement en rafale à faible charge
- Circuit de protection contre les surintensités par cycle
- Fonction de protection contre les surtensions
- Fonction de protection contre les surcharges VCC
- Protection contre le verrouillage de sous-tension VCC
- Fonction de démarrage progressif
Applications
- Onduleurs à usage général
- Servomoteurs CA
- Automates programmables industriels (API/PLC)
- Alimentation électrique pour équipements industriels
- Appareils ménagers
- Équipement de fabrication
- Adaptateur CA
- Robots
- Éclairage industriel
Caractéristiques techniques
- Faible consommation de courant en veille de 19 µA
- Courant de fonctionnement normal de 2 000 µA (standard)
- Courant de fonctionnement en rafale de 500 µA (standard)
- Fréquence de fonctionnement de 120 kHz (standard)
- Plage de tension d’alimentation de fonctionnement
- 15 V à 27,5 V (VCC)
- DRAIN de 1 700 V (minimum)
- Boîtier TO220-6M à 6 broches avec des dimensions de 10 mm x 4,5 mm x 25,6 mm
Ressources supplémentaires
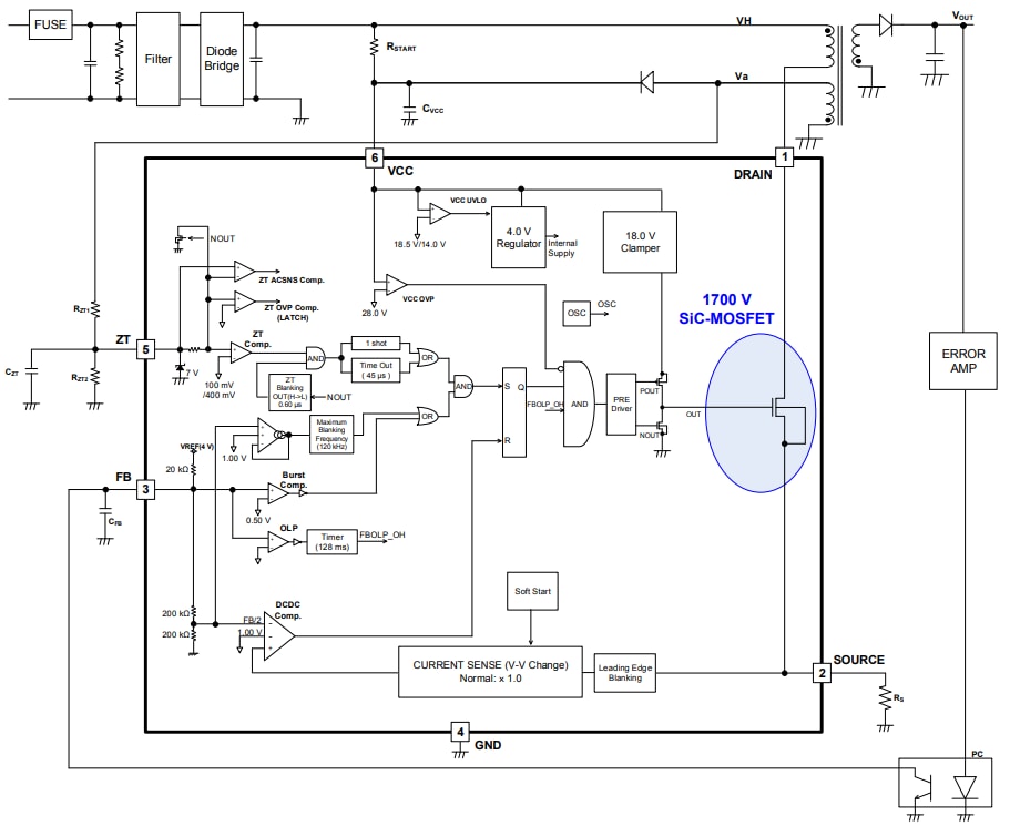
Schéma fonctionnel
Schéma de circuit d’application standard
Publié le: 2019-05-16
| Mis à jour le: 2024-01-23
