ROHM Semiconductor CI d’étage de puissance GaN HEMT Nano Cap™ 650 V
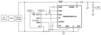
Les CI d’étage de puissance HEMT au GaN Nano Cap™ de 650 V de ROHM Semiconductor sont conçus pour les systèmes électroniques exigeants. Ces CI offrent un mélange de densité de puissance et de rendement élevés. Les dispositifs intègrent un HEMT GaN amélioré de 650 V et un pilote en silicium. Les circuits intégrés d'étage de puissance HEMT GaN Nano Cap 650 V de ROHM Semiconductor sont idéaux pour les applications qui incluent les équipements industriels, les alimentations électriques, la topologie de pont et les adaptateurs.Caractéristiques
- LDO 5 V à sortie sélectionnable intégrée Nano Cap
- Produit à prise en charge de longue durée pour les applications industrielles
- Large plage de fonctionnement pour la tension de broche VDD
- Large plage de fonctionnement pour tension de broche IN
- Faible courant de fonctionnement et de repos VDD
- Faible délai de propagation
- Immunité dv/dt élevée
- Force de commande de grille réglable
- Sortie de signal Power good
- Protection UVLO pour VDD
- Protection contre coupure thermique
Applications
- Équipement industriel
- Alimentations à haute densité de puissance
- Demande d’efficacité élevée
- Topologie en pont comme les circuits de PFC à tiges totems
- Alimentations électriques LLC
- Adaptateurs
Vidéos
Infographie
Publié le: 2023-07-19
| Mis à jour le: 2025-05-20
