Renesas Electronics Carte d'évaluation RTKA211412DE0000BU
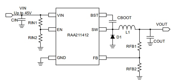
La carte d’évaluation RTKA211412DE0000BU de Renesas Electronics démontre et évalue rapidement le RAA211412, un régulateur abaisseur CC-CC avec une fréquence de commutation de 630 kHz. Le régulateur RAA211412 prend en charge une large plage de tensions d’entrée de fonctionnement de 5,8 V à 45 V et une tension de sortie réglable. Ce régulateur abaisseur RAA211412 peut fournir un courant de sortie continu maximal pouvant atteindre 1 A. La carte d’évaluation RTKA211412DE0000BU met en œuvre un régulateur buck complet utilisant le RAA211412.Caractéristiques
- conception simple et flexible
- Tension de sortie réglable
- Conversion de puissance pratique
Caractéristiques techniques
- Plage de tension d’entrée de 5,8 V à 45 V
- Tension de sortie de 3,3 V
- Courant de sortie jusqu’à 1 A
- Fréquence de commutation de 630 kHz
Schéma fonctionnel
Configuration de la carte
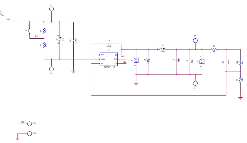
Schéma de principe
Publié le: 2023-06-07
| Mis à jour le: 2023-07-11
