Renesas Electronics Carte d'évaluation RTKA211230DE0020BU
La carte d’évaluation RTKA211230DE0020BU de Renesas évalue le régulateur abaisseur synchrone CC-CC RAA211230 avec un contrôle à temps constant (COT) en mode courant. La carte d’évaluation utilise une conception simple et flexible, prend en charge une large plage de tension d’alimentation d’entrée de 4,5 V à 24 V et dispose d’un courant de sortie pouvant atteindre 3 A et d’une tension de sortie de 3,3 V. La carte d’évaluation RTKA211230DE0020BU fournit une plateforme rapide et complète pour évaluer les caractéristiques de performance du convertisseur Buck RAA211230. Cette carte d’évaluation fonctionne dans la plage de température de -40°C à +125°C. Les applications typiques incluent les POL à usage général, les alimentations industrielles, les systèmes embarqués et les alimentations d'E/S.Caractéristiques
- Évalue le régulateur abaisseur synchrone CC-CC RAA211230
- Fournit une plateforme rapide et complète pour évaluer les caractéristiques de performance
- Conception simple et flexible
- Plage de tension d’entrée de 4,5 V à 24 V
- Capacité de courant de sortie jusqu’à 3 A
- Tension de sortie 3.3V
- Plage de température de fonctionnement de -40°C à 125°C
Applications
- POL à usage général
- Sources E/S
- Systèmes intégrés
- Alimentations industrielles
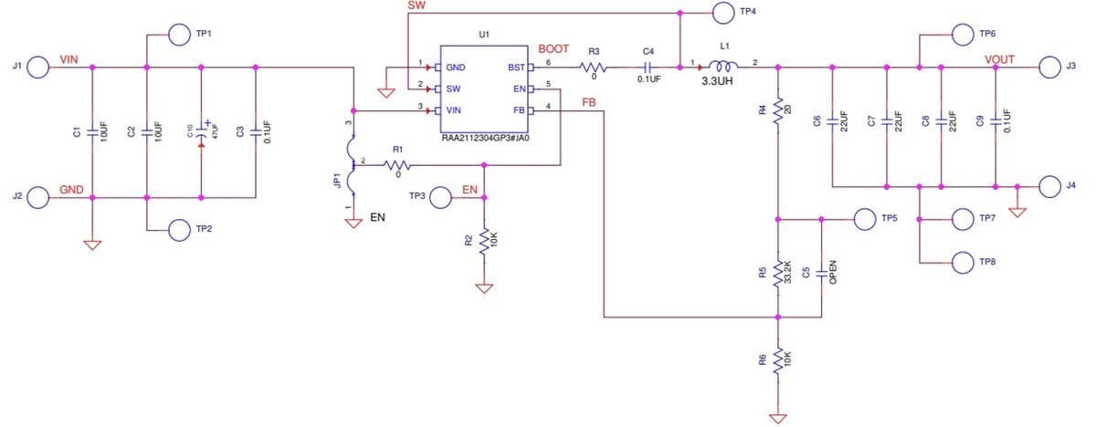
Schéma de circuit
Publié le: 2023-12-13
| Mis à jour le: 2023-12-14
