Renesas Electronics PMIC automobiles RAA271082
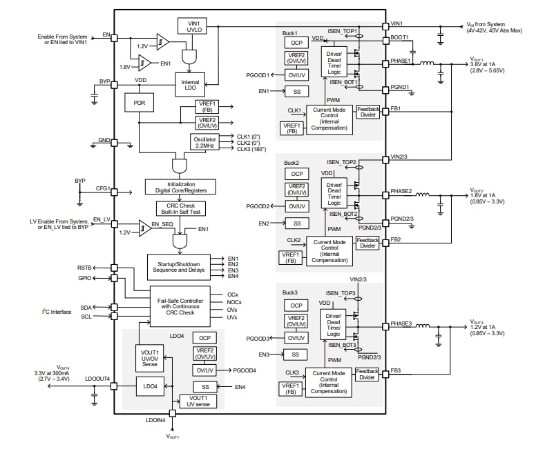
Les PMIC automobiles RAA271082 de Renesas Electronics sont des CI de puissance multi-rails adaptables qui comprennent un convertisseur Buck synchrone à haute tension primaire, deux convertisseurs Buck synchrones à basse tension secondaires et un régulateur LDO. Le RAA271082 fournit quatre moniteurs de surtension et de sous-tension, des communications I2C, une broche d'E/S à usage général et un indicateur de sortie/défaut de réinitialisation dédié.Les PMIC automobiles RAA271082 de Renesas démontrent le processus de développement ASIL-D ISO-26262 et sont conçus pour répondre aux mesures du dispositif ASIL-B. Le RAA271082 intègre une deuxième référence de bande interdite pour les moniteurs OV/UV, un autotest intégré à la mise sous tension, une surveillance OV/UV indépendante et une vérification continue des erreurs CRC sur les registres internes et les communications I2C.
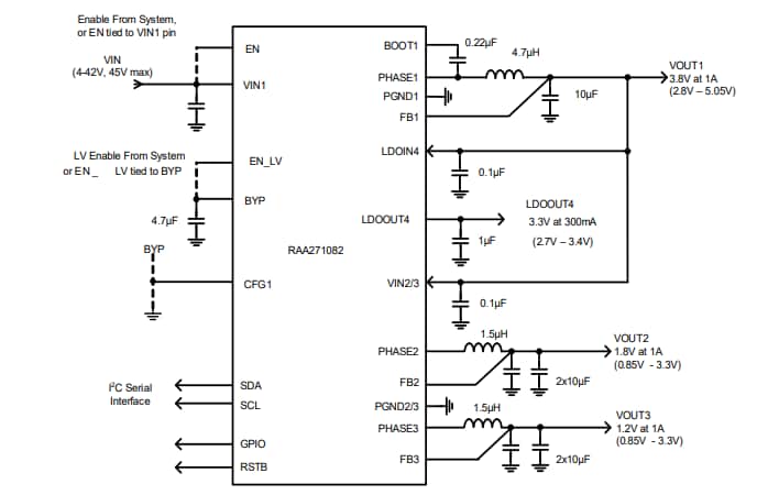
Le composant fournit une solution d'alimentation à haute densité et nécessite peu de composants externes et un espace minimal sur la carte. Les PMIC présentent un vaste ensemble de fonctionnalités configurées à l'aide d'une mémoire OTP (programmable une fois) interne. Presque toutes les options de dispositif, telles que chaque sélection de tension de sortie, le séquençage de puissance et les seuils OV/UV, sont configurées en interne et ne nécessitent aucun composant externe pour la sélection. Les régulateurs fournissent également une compensation interne. Les régulateurs abaisseurs sont synchrones pour atteindre une haute efficacité et peuvent fonctionner dans des environnements difficiles nécessitant des températures ambiantes élevées.
Le RAA271082 est logé dans un boîtier SCQFN (Step Cut QFN) de 4 mm × 4 mm avec une pastille exposée pour de meilleures performances thermiques. Le composant est homologué AEC-Q100 classe 1 et dispose d'une plage de température ambiante de -40 °C à 125 ºC et est électriquement spécifié couvrant une plage de température de jonction de -40 °C à +150 ºC.
Caractéristiques
- Processus de développement ASIL-D ISO26262
- Plage de fonctionnement VIN de 4,0 à 42 V, plage de démarrage de 4,5 à 42 V
- Fréquence de commutation fixe de 2,2 MHz avec spectre étalé pseudo-aléatoire en option
- Trois bucks synchrones avec compensation interne et un LDO
- Plage de sortie Buck1 de 2,8 V à 5,05 V, jusqu'à 1 A
- Plage de sortie Buck2/3 de 0,85 V à 3,3 V, jusqu'à 1 A
- Plage de sortie LDO4 de 2,7 V à 3,4 V, jusqu'à 300 mA
- Seuils UV/OV OTP de ±4 %, ±6 %, ±8 % et ±12 %
- Séquence de mise sous tension/hors tension OTP et retard
- Décharge de sortie optionnelle sur Buck2, Buck3 et LDO4
- Broches GPIO configurables
- Deux broches EN
- Homologué AEC-Q100 classe 1 de -40 °C à 125 °C (TJ = +150 °C)
- Protection :
- UVLO de tension d'entrée
- OV/UV de sortie
- Protection contre les surintensités sur les LDO internes et de sortie
- Arrêt en cas de surchauffe
- Sécurité fonctionnelle
- Autotest intégré (BIST) à la mise sous tension
- Double bande interdite/chaînes de référence
- Chemin de détection UV/OV indépendant pour sortie Buck1
- Horloge watchdog fenêtrée (WWDT) configurable
- Vérification continue de la CRC des registres d'ombre OTP
- Communication I2C protégée par CRC
- Gestionnaire de défaut configurable
Applications
- Caméras de surveillance du conducteur
- Caméras automobiles HD à vue arrière et panoramique
- PMICmicrocontrôleur pour systèmes de gestion de batterie/pile
- PMIC microcontrôleur pour contrôleurs de zone et de domaine
- PMIC microcontrôleur pour unités de passerelle
Schéma d'application standard
Schéma fonctionnel
