Renesas Electronics Régulateur Flyback hors ligne 900 V RAA223181
Le régulateur Flyback hors ligne 900 V RAA223181 de Renesas Electronics est optimisé pour les applications à haute tension d'entrée et haute fiabilité telles que les alimentations de compteur intelligent et autres alimentations isolées générales. Le RAA223181 fonctionne en mode de conduction discontinue (DCM) avec une fréquence de commutation constante à pleine charge. Le dispositif est intrinsèquement stable avec une conception de boucle de rétroaction facile tout en commutant à fréquence constante sans interférer avec la communication du compteur intelligent. Le RAA223181 entre en fonctionnement en mode rafale à faible charge pour réduire la consommation d'énergie du CI tout en maintenant la fréquence de rafale inférieure à 3 kHz pour éviter les interférences avec la bande de fréquence PLC.Le RAA223181 dispose d'un mode de fonctionnement à charge lourde de courte durée unique, qui fournit une puissance de sortie pouvant atteindre 12 W pendant une durée programmée. Cette caractéristique permet à l'alimentation du compteur intelligent d'être conçue à un niveau de puissance régulier, en évitant un surdimensionnement équivalent à 2 fois l'alimentation en mode de transmission. Ceci réduit considérablement le coût du système.
Le RAA223181 dispose également d'une fonction économique pour les tensions d'entrée supérieures à 265 VCA, où deux condensateurs électrolytiques 400 V empilés sont habituellement nécessaires après le pont redresseur. Le RAA223181 utilise seulement un condensateur 400 V. Le composant détecte la surtension, déconnecte le condensateur d'entrée du bus CC avec un MOSFET et arrête la commutation. Cette caractéristique permet d'économiser le coût des condensateurs électrolytiques haute tension coûteux.
De plus, le RAA223181 adopte une technique de commutation en creux pour réduire les pertes de commutation et améliorer les performances thermiques lors d'opérations à haute température. Le composant dispose également d'une protection contre les chutes d'entrée, la surcharge de sortie, les courts-circuits, VccUV, VccOV, VinUV, une limite de courant de crête, une protection contre les courts-circuits primaires et les surchauffes.
Le régulateur Flyback hors ligne 900 V RAA223181 de Renesas Electronics est logé dans un boîtier SO16-13 avec une plage de température de fonctionnement de -40 ºC à + 125 ºC.
Caractéristiques
- Régulateur Flyback avec MOSFET 900 V 10 Ω intégré
- Condensateur d'entrée simple 400 V pour entrée jusqu'à 450 VCA
- Doublage de fréquence pour un fonctionnement à forte charge (jusqu'à 12 W), avec durée programmable <100 ms
- Fonctionnement en mode rafale sous charge légère
- Commutation en creux pour réduire les pertes de commutation
- Fonctionnement DCM à fréquence constante programmable (plage recommandée de 50 kHz à 100 kHz)
- Les caractéristiques de protection comprennent la protection contre les courts-circuits (SCP), la protection contre les surcharges (OLP), Le verrouillage de sous-tension d'entrée (VinUV), l'OVP d'entrée, la protection contre les surtensions VCC (VccOV), le verrouillage de sous-tension VCC (VccUV) et la protection contre les surchauffes (OTP)
- Plage de température de fonctionnement : de -40 °C à +125 °C
- Boîtier SO16-13
Applications
- Compteurs intelligents
- Gros appareils électroménagers
- Contrôle industriel
Ressources
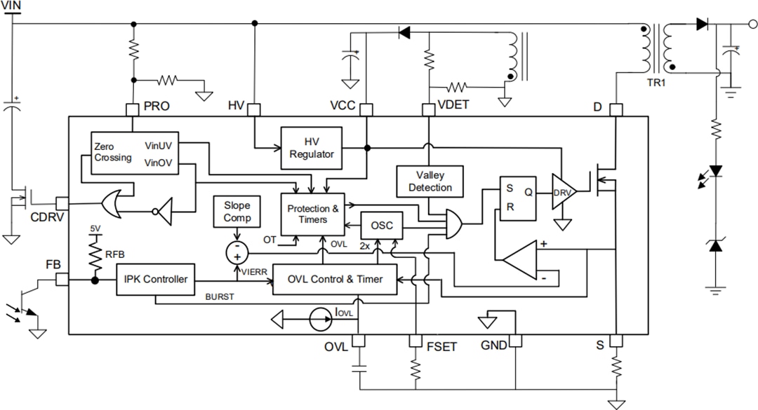
Schéma fonctionnel
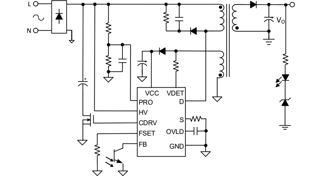
Circuit Flyback standard
