Renesas Electronics Régulateur Buck CA-CC non isolé 700 V RAA223012
Le régulateur Buck CA-CC non isolé 800 V RAA223012 de Renesas Electronics dispose d'une puissance de veille ultra-faible et d'un MOSFET intégré de 700 V capable de fournir une puissance de sortie pouvant atteindre 2,5 W. Il prend en charge une tension de sortie pouvant descendre à 3,3 V. Le RAA223012 combine un contrôle constant du temps mort pour une charge lourde et une modulation de fréquence d'impulsion (PFM), pour un fonctionnement à faible charge. Contrôles à temps mort constants modifiant la fréquence au-dessus de la fréquence sonore d'environ 50 kHz. Le PFM élimine tous les bruits sonores potentiels tout en offrant un rendement supérieur à faible charge et une consommation électrique ultra-faible (<10 mW à vide). Jusqu'à 75 % d'efficacité. Le RAA223012 dispose également d'une variation de fréquence intégrée qui réduit davantage le bruit EMI.Le RAA223012 offre une protection contre les baisses de tension en entrée qui évite les circuits d'entrée de surintensité à faible tension d'entrée, et des protections contre les pannes de sortie telles que les courts-circuits, les surcharges et les réactions ouvertes.
Le régulateur Buck CA-CC non isolé 800 V RAA223012 de Renesas Electronics est disponible sous la forme de packs SOIC-8 et TSOT23-5.
Caractéristiques
- MOSFET 700 V intégré
- Puissance de veille ultra-faible <10 mW
- Pas de bruit audible
- Faible courant de repos <100 μA
- Puissance de sortie jusqu'à 2,0 W
- Tension de sortie pouvant descendre à 3,3 V
- Faible EMI avec variation de fréquence
- Le PFM programmable permet l'optimisation du COUT pour diverses exigences d'alimentation en mode veille
- Caractéristiques de protection
- Protection contre les courts-circuits (SCP)
- Protection contre la surcharge (OLP)
- Protection de rétroaction ouverte
- Protection contre la surchauffe (OTP)
- Options de packs SOIC-8 et TSOT-23-5
- Conforme à la directive RoHS
Applications
- Appareils ménagers
- Automatisation de la maison, IdO et capteurs
- Mesure et contrôle du secteur
- Puissance de polarisation
Documents
Vidéos
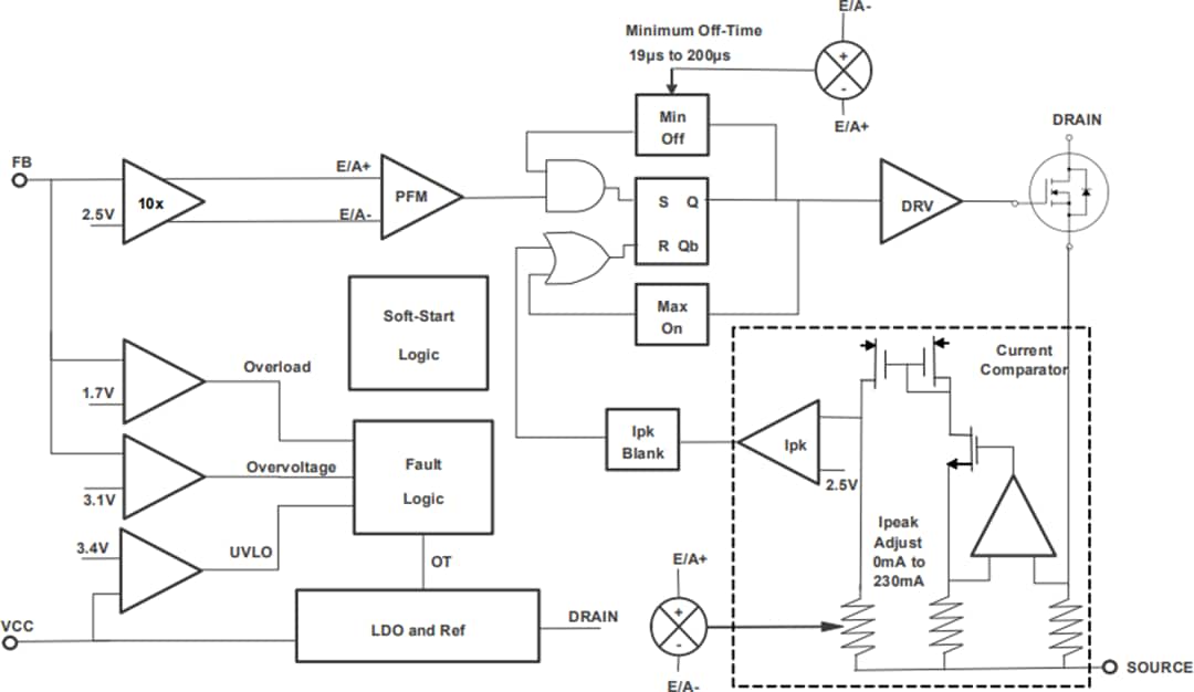
Schéma fonctionnel
Circuit d'application standard
Désignations des broches
Publié le: 2021-06-23
| Mis à jour le: 2022-03-11
