Renesas Electronics Convertisseur Buck CA/CC RAA223010
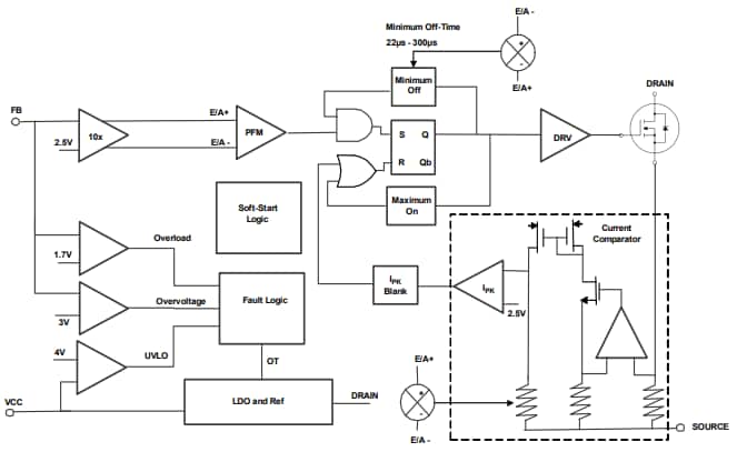
Le convertisseur Buck CA-CC RAA223010 de Renesas Electronics dispose d’une puissance de veille ultra-faible avec un MOSFET intégré de 700 V capable de fournir une puissance de sortie de 10 W. Ce convertisseur Buck combine un contrôle constant du temps d’arrêt pour une forte charge et une modulation de fréquence d’impulsion (PFM) pour un fonctionnement à faible charge. Le convertisseur RAA223010 offre une protection contre les baisses de tension en entrée qui évite les circuits d'entrée de surintensité à faible tension d'entrée. Ce convertisseur Buck CA/CC dispose de protections hiccup pour les défaillances de sortie telles que les courts-circuits, les surcharges et les rétroactions ouvertes. Le convertisseur Buck RAA223010 prend en charge une tension de sortie de 3,3 V.Le convertisseur Buck CA/CC atteint un rendement jusqu'à 80 % et réduit le spectre de bruit EMI grâce à une variation de fréquence intégrée. Ce convertisseur Buck est disponible dans un petit boîtier SOIC 7 Ld. Les applications standard incluent les appareils électroménagers, les compteurs et le contrôle de l’industrie, l’alimentation polarisée, la domotique, l’IdO et les capteurs.
Caractéristiques
- Puissance de veille ultra-faible (<15 mW)
- Pas de bruit audible
- Faible courant de repos (<75 µA)
- La modulation d'impulsion en fréquence (PFM) programmable permet l’optimisation de COUT pour diverses exigences d’alimentation en mode veille
- Caractéristiques de protection :
- Protection contre les courts-circuits (SCP)
- Protection contre la surcharge (OLP)
- Protection contre les surtensions (OVP)
- Protection de rétroaction ouverte
- Protection contre la surchauffe (OTP)
- Faible EMI avec variation de fréquence
- Tension de sortie 3,3 V
- Boîtier SOIC 7 Ld
- Dissipation de puissance continue de 1 W (TA = 25 °C)
- Tension de drain (vers source) de - 0,3 V à 700 V
- Plage de température de stockage maximale de - 60 °C à 150 °C
Applications
- Appareils électroménagers
- Automatisation de la maison, IdO et capteurs
- Mesure et contrôle du secteur
- Bias Power
Schéma de circuit d’application standard
Schéma fonctionnel
Vidéos
Publié le: 2024-02-12
| Mis à jour le: 2024-04-25
