Renesas Electronics Régulateur de commutation intégré RAA211651
Le régulateur de commutation intégré RAA211651 de Renesas Electronics dispose d'un système de contrôle à temps actif constant (COT). Le RAA211651 prend en charge une large plage de tensions d'entrée de 4,5 V à 60 V et une tension de sortie réglable (0,8 V à un rapport cyclique maximal VIN). Le composant dispose également d'un très faible courant de repos, généralement de 19 µA à une entrée de 24 V. Le schéma de modulation utilisé permet un haut rendement à tous les niveaux de charge de sortie, en particulier dans les conditions de faible charge.Caractéristiques
- Plage d'alimentation d'entrée de 4,5 V à 60 V
- Tension de référence : 0,8 V avec une précision de 1 %
- Tension de sortie réglable (0,8 V à Dmax*VIN)
- Modulateur : temps actif constant (COT)
- Faible courant de repos
- Excellente régulation de ligne et de charge
- Compensation de boucle de contrôle interne ou externe sélectionnable
- Fréquence de commutation variable en fonction de la charge
- Indicateur de bonne puissance de sortie (PG)
- Fonction de démarrage progressif programmable et fixe de 2 ms en option
- Délai de démarrage et d'arrêt programmable
- LDO intégré avec capacité de dérivation permettant un fonctionnement à haut rendement
- Protection complète : Protection contre les surintensités (HSOC) côté haut et les surintensités côté bas dans les deux sens, protection contre les surtensions de sortie (OVP) et les surtensions de sortie (OUVP), verrouillage de sous-tension d'entrée (UVLO) et protection contre les surchauffes (OTP)
- VOUT par défaut 3,3 V en option à l'aide d'une rétroaction interne
- Pack QFN mesurant 28 Ld 4 mm x 5 mm
Applications
- Sources d’alimentation industrielles
- PoL informatique et industriel 48 V
- Applications alimentées par batterie
- Distributeurs automatiques, automates et machines de jeux
- Robotique
- Contrôleurs logiques programmables (PLC)
- Après-vente automobile
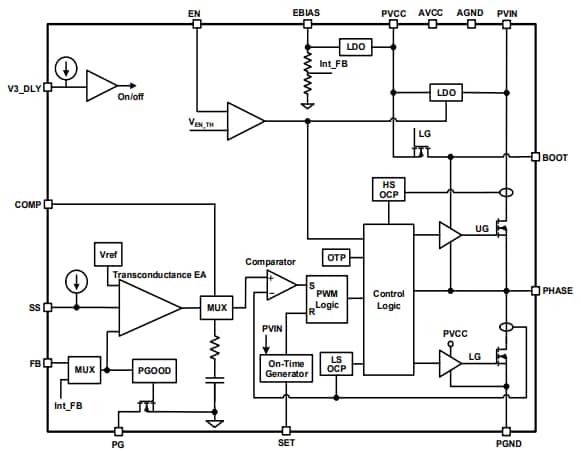
Schéma fonctionnel
Publié le: 2021-09-01
| Mis à jour le: 2023-04-28
