Renesas Electronics Mini module d'alimentation CC/CC abaisseur RAA210030
Le mini-module de puissance abaisseur CC-CC RAA210030 de Renesas est une alimentation complète non isolée, abaisseur synchrone, compacte, monocanal, fournissant jusqu’à 3 A de courant continu. Ce module d’alimentation fonctionne à partir d’un seul rail d’alimentation d’entrée 2,7 V à 5,5 V et intègre le contrôleur, le pilote de grille, un inducteur de puissance et des MOSFET. L’alimentation RAA210030 utilise un schéma de contrôle du mode courant de crête pour fournir une réponse transitoire rapide et une excellente stabilité de la boucle. La tension de sortie peut être réglée aussi bas que 0,6 V, avec une précision du point de consigne supérieure à ±1,5 % sur la ligne, la charge et la température.Le module d'alimentation RAA210030 peut être configuré pour une modulation d'impulsion en fréquence (MIF) ou une modulation de largeur d'impulsion forcée (FPWM) à faible charge. Le FPWM réduit le bruit et les interférences RF, tandis que le MIF offre un meilleur rendement en réduisant les pertes de commutation à faible charge. Les applications typiques comprennent les télécommunications, les équipements industriels, optiques et médicaux, les conversions de point de charge, les microcontrôleurs, les MPU, les DSP et les FPGA.
Caractéristiques
- Alimentation électrique complète 3 A :
- Intègre un contrôleur, une commande de grille, des MOSFET et un inducteur
- Tension de sortie réglable :
- Aussi faible que 0,6 V avec une précision de ±1,5 % sur la ligne, la charge et la température
- Rendement jusqu'à 95 %
- Fonctionnement de contrôle du mode courant 2 MHz par défaut :
- Résistance réglable 500 kHz à 4 MHz
- Synchronisation externe jusqu'à 4 MHz
- Rapport cyclique : 100 %
- Plage de tension d'entrée : de 2,7 V à 5,5 V
- Broche d'activation dédiée et indicateur de bonne alimentation
- Démarrage progressif interne en 1 ms
- Modes MIF ou FPWM sélectionnables
- Décharge de sortie à arrêt progressif
- UVLO, OCP, OCP négatif, OVP et OTP
- Protection contre les courts-circuits/OCP, mode « hoquet »
- Boîtier DFN laminé compact intégré de 3 mm × 3 mm × 1,08 mm (1,15 mm maximum), conforme à la directive RoHS
Caractéristiques
- Conversions point de charge
- MCU, MPU, DSP, et FPGA
- Équipements de télécommunications, industriels, optiques et médicaux
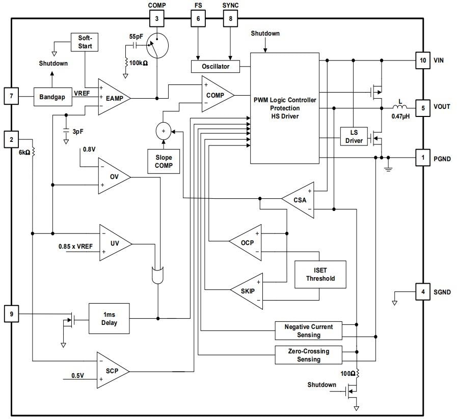
Schéma fonctionnel
Circuit d'application standard
Publié le: 2023-05-19
| Mis à jour le: 2023-05-19
