Renesas Electronics Cartes d'évaluation ISL9123xIIx-EVZ
Les cartes d’évaluation ISL9123XIX-EVZ de Renesas Electronics sont des plateformes de démonstration et de développement ISL9123, ISL9123A et ISL9123B. L'ISL9123 est un convertisseur de commutation Buck hautement intégré qui accepte des tensions d’entrée supérieures à la tension de sortie régulée. Ces régulateurs disposent d’une faible consommation de courant de repos, d’un excellent rendement et d’une interface I2C qui permet d’accéder aux registres internes pour le contrôle de la tension de sortie et du mode de fonctionnement. Les applications standard incluent les montres et bracelets intelligents, les écouteurs sans fil, les dispositifs de l’Internet des objets (IoT), les compteurs d’eau, de gaz et d’huile, les dispositifs médicaux portables et les dispositifs d’aide auditive.Caractéristiques
- Conception petite et compacte
- Interface I2C pour VOUT programmable, vitesse de balayage et divers modes de fonctionnement (dérivation forcée (ISL9123/A uniquement), auto-PFM et PWM forcé)
- Connecteurs, points d'essai et cavaliers pour faciliter le sondage
Caractéristiques techniques
- Plage de tension d’entrée de 1,8 V à 5,5 V
- Plage de tensions de sortie :
- 0,4 V à 5,375 V (ISL9123/A)
- 0,4 V à 1 180 V (ISL9123B)
- Vitesse de balayage de transition sélectionnable via l’interface I2C
- Courant de sortie jusqu’à 600 mA (VIN > 2,5 V)
- Plage de température de fonctionnement de -40 °C à 85 °C
Applications
- Montres et bracelets intelligents
- Écouteurs sans fil
- Dispositifs IdO (Internet des objets)
- Compteurs d'eau, de gaz et d'huile
- Dispositifs médicaux portables
- Dispositifs d’aide auditive
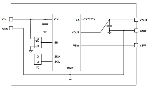
Schéma fonctionnel
Circuit schématique
Publié le: 2020-07-20
| Mis à jour le: 2024-02-12
