Renesas Electronics Superviseurs de tension ISL88001, ISL88002 et ISL88003
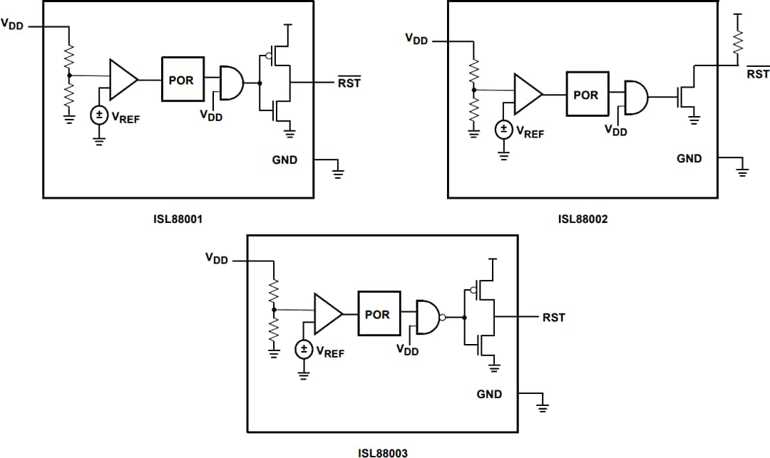
Les superviseurs de tension ISL88001, ISL88002 et ISL88003 de Renesas sont conçus pour surveiller les tensions d’alimentation dans diverses applications. En fournissant une réinitialisation à la mise sous tension et une supervision de la tension d’alimentation dans de petits boîtiers SC-70 et SOT-23 3-lead, les composants ISL88001, ISL88002 et ISL88003 peuvent aider à réduire le coût du système, réduire les exigences d’espace sur la carte et augmenter la fiabilité des systèmes.Les ISL88001, ISL88002 et ISL88003 sont proposés aux points de déclenchement de tension les plus courants pour les alimentations électriques standard de 1,8 V à 5,0 V. Ces tensions de seuil de réinitialisation sont précises à ±1,2 % et le signal de réinitialisation est valide jusqu’à 1 V. Les sorties de réinitialisation actives haut et bas sont disponibles en configurations push-pull et à drain ouvert.
Les composants ISL88001, ISL88002 et ISL88003 sont spécialement conçus pour une faible consommation d'énergie et une précision de seuil élevée, ce qui les rend particulièrement adaptés aux appareils électroniques et aux équipements portables.
Caractéristiques
- Superviseurs de surveillance de tension unique
- Les options de tension fixe permettent une surveillance précise des alimentations électriques de +1,8 V, +2,5 V, +3,0 V, +3,3 V et +5,0 V
- Courant d'alimentation ultra-faible de 160 nA
- Précision du seuil de tension de ±1,2 %
- Délai de réinitialisation à la mise sous tension de 190 ms
- Signal de réinitialisation valide jusqu’à VDD = 1 V
- Aucun composant externe nécessaire
- Immunisé contre les transitoires d'alimentation
- Disponible sous la forme de petits packs SC-70 et SOT-23 à 3 fils
- Brochage compatible avec MAX803, MAX809, MAX810
- Sans plomb et conforme à la directive RoHS
Applications
- Systèmes de microprocesseurs et de microcontrôleurs
- Instruments intelligents
- Contrôleurs
- Systèmes informatiques
- Équipement portable et alimenté par batterie
- Appareils portatifs
Schéma fonctionnel
Circuit d'application standard
Publié le: 2020-01-29
| Mis à jour le: 2025-07-21
