Renesas Electronics Régulateur Buck synchrone ISL8088
Le convertisseur Buck synchrone ISL8088 de Renesas Electronics est un double régulateur CC-CC abaisseur synchrone à haut rendement qui peut fournir jusqu’à 800 mA de courant de sortie continu par canal. La plage de tension d’alimentation de 2,75 V à 5,5 V permet l’utilisation d'une seule cellule Li+, de trois cellules NiMH ou d'une entrée régulée de 5 V. L’architecture de contrôle du mode courant permet un fonctionnement à très faible rapport cyclique à haute fréquence avec une réponse transitoire rapide et une excellente stabilité de la boucle. L'ISL8088 fonctionne à une fréquence de commutation de 2,25 MHz permettant l’utilisation de petits inducteurs et condensateurs économiques. Chaque canal est optimisé pour générer une tension de sortie pouvant descendre à 0,6 V.L'ISL8088 dispose d'un mode de fonctionnement MLI (modulation de largeur d'impulsion) forcé configurable par l'utilisateur et d'un mode PFM (modulation de fréquence des impulsions)/MLI. Le fonctionnement en mode MLI forcé réduit le bruit et le brouillage RF tandis que le fonctionnement en mode PFM fournit une haute efficacité en réduisant les pertes de commutation à faible charge. En mode de fonctionnement PFM, les deux canaux consomment un courant de repos total de seulement 30 µA, permettant ainsi une haute efficacité à faible charge afin de maximiser la durée de vie de la batterie/pile.
L'ISL8088 offre une bonne alimentation (PG) de 1 ms pour surveiller les deux sorties à la mise sous tension. À l'arrêt, l'ISL8088 décharge le condensateur de sortie. Les autres caractéristiques comprennent un démarrage progressif numérique interne, une activation pour la séquence d'alimentation, une protection contre les surintensités et une coupure thermique.
L'ISL8088 est proposé en boîtier DFN (Dual Flat No-lead) de 3 mm x 3 mm avec une hauteur maximale de 1 mm.
Caractéristiques
- Compensation interne en mode courant
- Rapport cyclique maximum de 100 % pour la perte de niveau la plus faible
- Sélectionnable en mode MLI forcé et en mode PFM
- Synchronisation externe jusqu'à 4 MHz
- Démarrage avec sortie pré-polarisée
- Arrêt progressif de la décharge de sortie pendant la désactivation
- Démarrage progressif numérique interne de 2 ms
- Sortie Power-Good (PG) avec retard de 1 ms
- Type de boîtier : DFN-10
- Dimensions du boîtier : 3 mm x 3 mm x 1 mm
Applications
- Modules POL CC-CC
- Alimentation µC/µP, FPGA et DSP
- Modules CC-CC enfichables pour routeurs et commutateurs
- Systèmes de test et de mesures
- Dispositifs d'alimentation de batterie Li-ion
- Lecteurs de codes à barres
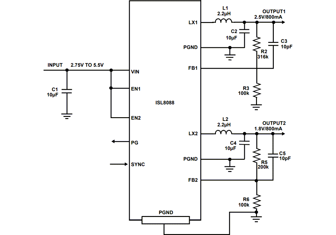
Circuit d'application standard
