Renesas Electronics CI d'interface RS-232 ISL3232E/ISL4221E/ISL4223E
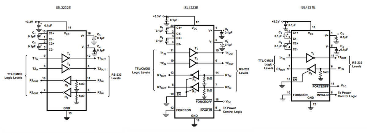
Les CI d’interface RS-232 ISL3232E/ISL4221E/ISL4223E de Renesas Electronics sont des émetteurs/récepteurs RS-232 alimentés au 2,7 V-5,5 V qui satisfont les spécifications ElA/TIA-232 et V.28/V.24, même à VCC = 3,0 V. Ces composants fournissent une protection ESD de ±15 kV (CEI61000-4-2 Modèle du corps humain et entrefer) sur les sorties de l’émetteur et les entrées du récepteur (broches RS-232).L'ISL4221E est un dispositif à 1 pilote, 1 récepteur et l'ISL3232E et ISL4223E sont des dispositifs à 2 pilotes, 2 récepteurs qui, associés au boîtier QFN de 5 mm x 5 mm, fournissent le port série le plus petit et le plus faible puissance du marché adapté aux PDA et aux applications portables. Les ISL4221E et ISL4223E disposent d'une fonction de mise hors tension automatique qui éteint les circuits d'alimentation et de pilote sur puce. Les ISL4221E et ISL4223E redémarrent lorsqu'une tension RS-232 valide est appliquée à n'importe quelle entrée de récepteur.
Les applications ciblées sont les PDA, les ordinateurs de poche et les produits portables où la faible consommation d'énergie opérationnelle et même une plus faible consommation d'énergie en mode veille sont cruciales. Les CI d'interface RS-232 sont disponibles en boîtier QFN (Quad Flat No-Lead) de 5 mm x 5 mm et offrent l'utilisation de petits condensateurs de faible valeur pour assurer un gain de place sur la carte. Le QFN 5 mm x 5 mm nécessite 40 % de surface de carte en moins qu'un TSSOP 20 fils et est presque 20 % plus mince.
Caractéristiques
- Disponible en boîtier QFN à une échelle proche de celle de la puce (5 mm x 5 mm), qui est 40 % plus petit qu'un TSSOP 20 fils
- Protection ESD pour les broches E/S RS-232 jusqu'à ±15 kV (CEI61000)
- Conforme aux spécifications EIA/TIA-232 et V.28/V.24 à 3 V
- RS-232 compatible avec VCC = 2,7 V
- Les convertisseurs de tension sur puce ne nécessitent que quatre condensateurs externes de 0,1 µF
- Caractéristiques de mise hors tension manuelle et automatique (à l'exception de l'ISL3232E)
- Hystérésis du récepteur pour une meilleure immunité au bruit
- Débit de données minimum garanti : 250 kbit/s
- Large plage d'alimentation électrique : simple de + 2,7 V à +5,5 V
- Faible courant d'alimentation à l'état de mise hors tension : 150 nA
- Pb-free (conformité RoHS)
Applications
- Tout système à espace restreint nécessitant des ports RS-232
- Équipement alimenté par batterie/pile et portable
- Produits portatifs (récepteurs GPS, lecteurs de codes à barres, etc.)
- PDA et ordinateurs de poche, câbles de données
- Téléphones cellulaires/portables, appareils photo numériques
Circuits de fonctionnement standard
