Qorvo Synthétiseur RF/VCO 2,7 GHz RFFC2071/2072
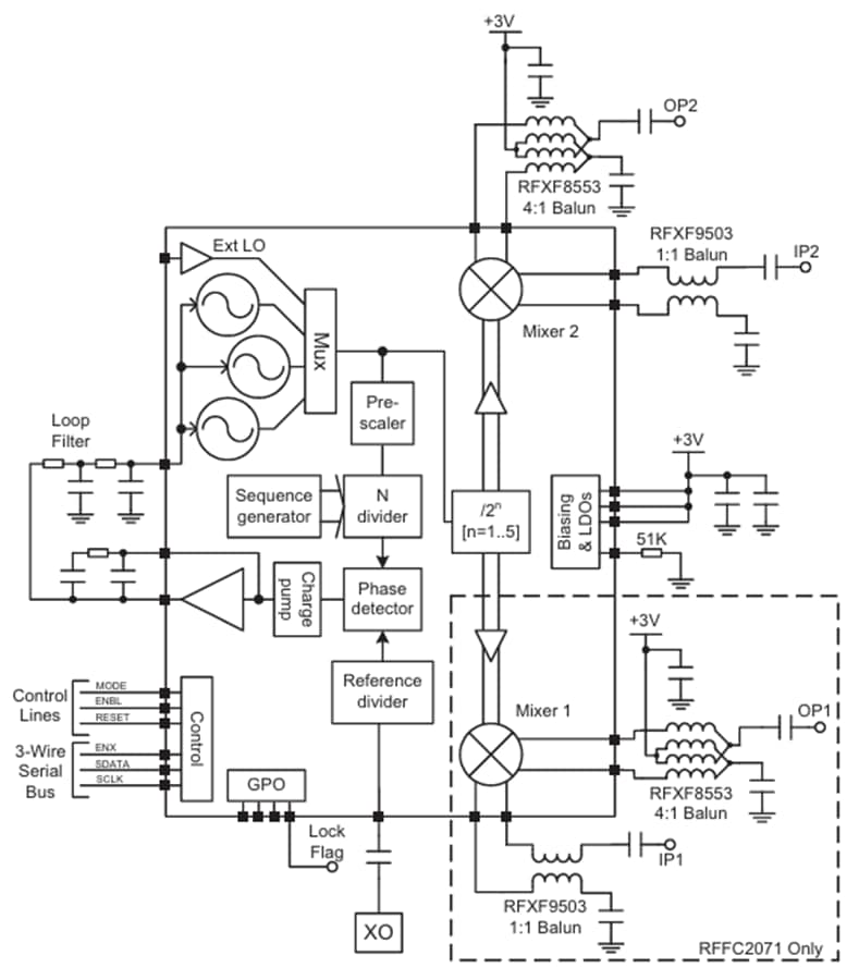
Les synthétiseurs RF/VCO RFFC2071/2072 2,7 GHz de Qorvo sont des dispositifs de conversion de fréquence reconfigurables qui intègrent un synthétiseur à boucle à verrouillage de phase (BVP) fractionnaire-N intégré, un oscillateur commandé en tension (VCO) et un ou deux mélangeurs à haute linéarité. Le synthétiseur à fraction N utilise un modulateur sigma-delta avancé qui offre des tailles d’étape standard très fines et de faibles produits parasites. Lorsqu’il est combiné avec un filtre de boucle externe, le moteur BVP/VCO permet à l’utilisateur de générer des signaux d’oscillateur local (LO) de 85 MHz à 2 700 MHz. Le signal LO est acheminé et tamponné vers les mélangeurs RF intégrés. Ces mélangeurs sont utilisés pour convertir les fréquences de 30 MHz à 2 700 MHz vers le haut ou vers le bas.Le courant de polarisation du mélangeur peut être réduit et est programmable pour les applications nécessitant une consommation d'énergie plus faible. En contournant les mélangeurs intégrés, chaque dispositif peut être configuré pour être utilisé comme source de signal. Une simple interface série à 3 fils est utilisée pour la programmation. De plus, un mode de programmation unique permet de contrôler jusqu'à quatre dispositifs à partir d'un bus série commun. Cette caractéristique élimine le besoin de lignes de commande de sélection de circuit distinctes entre le contrôleur hôte et chaque dispositif. Le RFFC2071/2072 de Qorvo dispose de jusqu'à six sorties à usage général pour accéder aux signaux internes (tels que le signal LOCK) ou contrôler les composants frontaux. Les deux dispositifs fonctionnent avec une alimentation électrique de 2,7 V à 3,3 V.
Caractéristiques
- Plage de fréquence d'OL de 85 MHz à 2 700 MHz
- Synthétiseur à fraction N avec des niveaux de parasites très faibles
- Taille d’étape standard de 1,5 Hz
- Tampons LO et VCO à faible bruit de phase entièrement intégrés
- Bruit de phase intégré de 0,18° rms à 1 GHz
- Mélangeur(s) RF à haute linéarité
- Gamme de fréquences du mélangeur de 30 MHz à 2 700 MHz
- Entrée IP3 de +23 dBm
- La polarisation du mélangeur est réglable pour une exploitation à faible puissance
- Mode duplex intégral (RFFC2071)
- Alimentation électrique de 2,7 V à 3,3 V
- Faible consommation de courant
- Interface série 3 ou 4 fils
Applications
- Headends CATV
- Répéteurs de télévision numérique
- Unités à logements multiples
- Récepteurs diversifiés
- Radios paramétrées par logiciel
- Décaleurs de bande de fréquences
- Radios point à point
- Répéteurs cellulaires
- Infrastructure WiMax/LTE
- Brouilleurs cellulaires
- Communications satellitaires
- Radios VHF/UHF
Schéma fonctionnel
