Qorvo Amplificateur RF QPL7442
Le QPL7442 de Qorvo est un amplificateur RF asymétrique à faible bruit et à gain élevé, en circuit intégré monolithique hyperfréquence (MMIC). Cet amplificateur est conçu pour offrir un gain plat de 20 dB sur sa plage de bande passante allant de 50 MHz jusqu'à 4000 MHz. Le CI QPL7442 est alimenté par une seule alimentation 5 V et fourni dans un boîtier DFN à 8 broches de 2 mm x 2 mm. L’amplificateur RF QPL7442 de Qorvo est idéalement utilisé dans un modem câble, un décodeur, un nœud optique, des passerelles domestiques, des amplificateurs pour télévision câblée, des amplificateurs satellite à faible bruit (LNA) et des applications de télévision terrestre.Caractéristiques
- Plage de bande passante de 50 MHz à 4 000 MHz
- Faible consommation d’énergie
- Plage de tension d’alimentation de 5 V à 10 V (VDD)
- Plage de courant d’alimentation de 85 mA à 120 mA (IDD)
- Gain de 20 dB sur l’ensemble de la bande passante
- Plage de température de fonctionnement de -40 °C à +85 °C
- Polarisation réglable à l'aide de résistances externes
- Faible facteur de bruit
- 1,2 dB à 1,2 GHz
- 1,5 dB à 3,25 GHz
- Grande linéarité au point OIP3 :
- 33,7 dBm à 1,2 GHz
- 31,1 dBm à 3,25 GHz
Applications
- LNA câblés, terrestres et satellites
- Amplificateurs pour télévision câblée (CATV)
- Nœuds optiques
- Modems de câble
- Boîtiers adaptateurs
- Passerelles domestiques
- Blocs de gain asymétriques
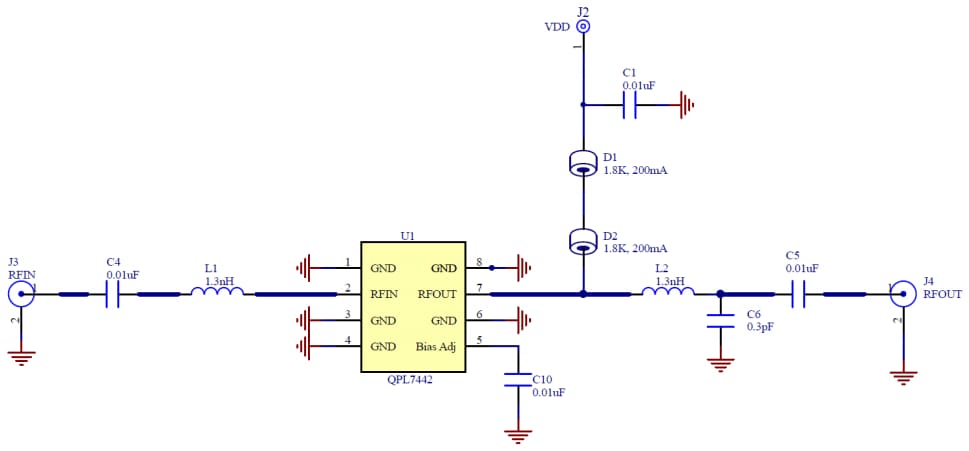
Schéma fonctionnel
Schéma d'application standard
Publié le: 2020-09-24
| Mis à jour le: 2024-08-26
