Qorvo Carte d'évaluation de CI amplificateur pour télévision par câble QPL7420EVB
La carte d'évaluation des CI d'amplificateurs pour télévision par câble QPL7420EVB de Qorvo démontre les capacités des CI d'amplificateurs QPL7420 pour les applications de satellite et de télévision par câble de 75 Ω. Les CI d'amplificateurs RF pHEMT GaAs QPL7420 de Qorvo sont des composants asymétriques dotés d'un gain plat de 20 dB et d'un faible bruit pour les applications en amont de 5 MHz à 684 MHz et en aval de 47 MHz à 1 800 MHz. Utilisant une alimentation unique de 5 V, les CI QPL7420 en boîtier QFN 3 mm2 peuvent être utilisés de 3 V à 8 V (selon les exigences de linéarité).Applications
- DOCSIS 3.1
- Applications en aval de 47 MHz à 1 800 MHz
- Applications en amont de 5 MHz à 684 MHz
- Modem CMTS (cable modem termination system) de tête de réseau câblé
- Nœuds optiques
- Réseau haut débit passif optique (GPON) ou Ethernet (GEPON) amenant la fibre chez l'abonné (FTTH)
- Amplificateurs satellites à faible bruit
- Modems câble et décodeurs
- Bloc de gain (étage) asymétrique
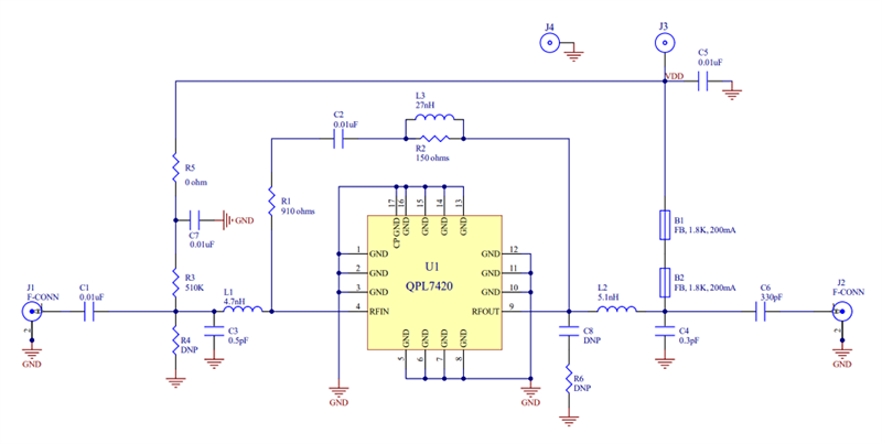
Schéma (47 MHz à 1 800 MHz)
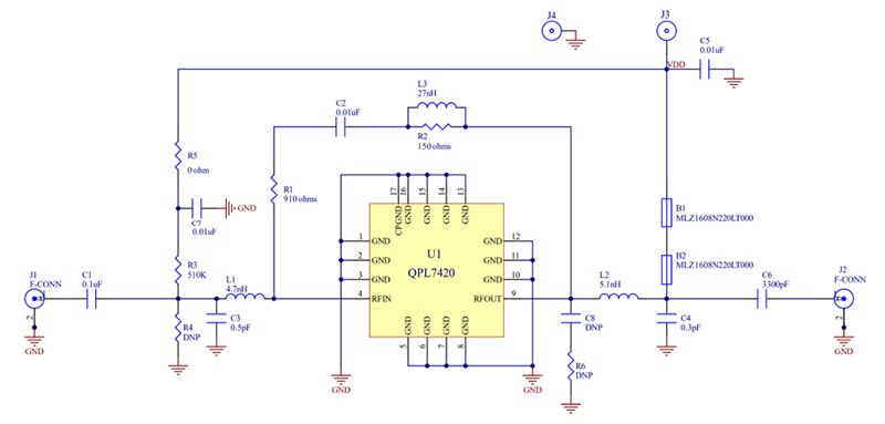
Schéma de chemin de retour (5 MHz à 700 MHz)
Publié le: 2023-05-03
| Mis à jour le: 2023-05-10
