Qorvo Carte d'évaluation QPL1819EVB-01
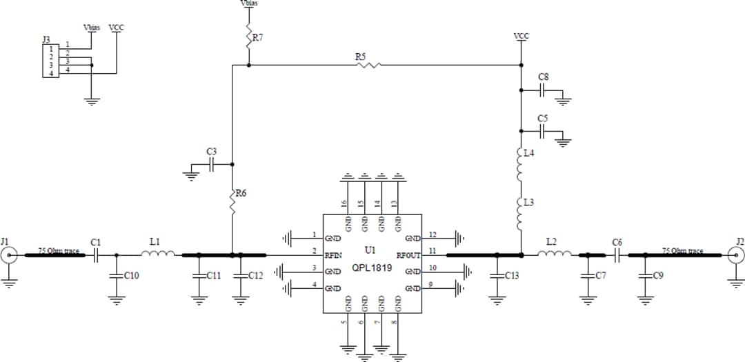
La carte d'évaluation QPL1819EVB-01 de Qorvo est une plateforme de démonstration et de développement pour l'amplificateur 75 Ω pour télévision câblée QPL1819. Le QPL1819 est un amplificateur RF pHEMT (transistors pseudomorphes à grande mobilité électronique) GaAs (arséniure de gallium) à sortie unique MMIC offrant jusqu'à 20 dB de gain et un faible bruit. Le QPL1819 offre une plage de fréquence de 50 MHz à 1 800 MHz fournissant une solution idéale pour les applications à large bande de télévision câblée DOCSIS 4.0, telles que les nœuds, les amplificateurs et les dispositifs PHY à distance, ainsi que pour la fibre optique jusqu'au domicile (FTTH), les passerelles domestiques et les modems câblés. Le dispositif est alimenté par une seule alimentation 5 V à 120 mA et fournit une sortie de 58 dBmV TCP à un rapport d'erreur de modulation (MER) de 45 dB.La carte d'évaluation QPL1819EVB-01 de Qorvo comporte un QPL1819 préinstallé dans un boîtier QFN-16 de 3,0 mm x 3,0 mm. Des connecteurs F de 75 Ω sont fournis pour RFIN et RFOUT, et une embase permet d'accéder aux signaux clés. La carte d'évaluation fournit un exemple de circuit d'application, permettant un prototypage rapide lorsqu'elle est intégrée dans les conceptions existantes.
Agencement de la carte
Diagramme schématique
Publié le: 2022-06-15
| Mis à jour le: 2022-09-07
