Qorvo Cartes d'évaluation QPL1240EVB
Les cartes d’évaluation QPL1240EVB de Qorvo évaluent les performances du CI amplificateur différentiel 75 ohms pHEMT GaAs QPL1240. Le QPL1240EVB de Qorvo est un outil essentiel pour les ingénieurs et les chercheurs en amplification. La carte dispose d’une conception compacte et de connecteurs pratiques, ce qui facilite l’intégration dans diverses applications. Testez les performances du QPL1240 dans les applications DOCSIS en aval ou en amont.Caractéristiques
- Permet une évaluation facile du CI amplificateur différentiel 75 ohms pHEMT GaAs ultra-linéaire QPL1240
- Large bande passante de fonctionnement 5–1218MHz
- Conception compacte pour une intégration facile dans les configurations de test
- Connecteurs pratiques pour une utilisation facile
- Idéal pour tester les performances dans les applications DOCSIS en aval et en amont
Applications
- Caractérisation des performances du QPL1240 dans différents environnements
- Conceptions d’amplificateur de débogage et de dépannage
- Intégration du QPL1240 dans divers produits et systèmes à usage final
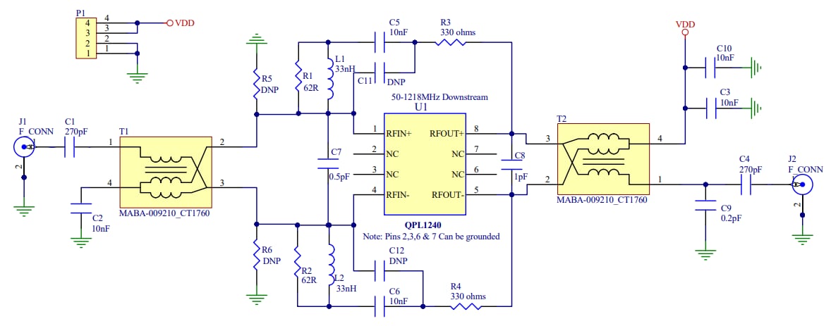
Schéma pour l'aval
Publié le: 2023-02-01
| Mis à jour le: 2023-08-02
