Qorvo Carte d'évaluation QPC7522EVB01
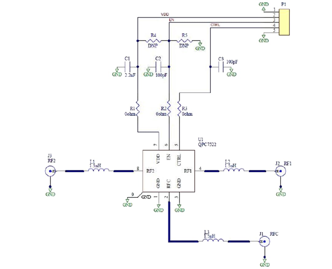
La carte d’évaluation QPC7522EVB01 de Qorvo est une plateforme de démonstration et de prototypage basée sur le commutateur réfléchissant SPDT QPC7522. La carte d’évaluation QPC7522EVB01 de Qorvo sert de conception de référence pour le QPC7522, fonctionnant entre 5 MHz et 3 300 MHz. La carte d’évaluation dispose de trois connecteurs 75 Ω type F et d’une embase à 5 broches offrant un accès facile aux signaux des broches du QPC7522.Caractéristiques
- Plateforme de démonstration et de prototypage basée sur le commutateur réfléchissant SPDT QPC7522
- Comprend trois connecteurs 75 Ω type F et une embase à 5 broches offrant un accès facile aux signaux des broches du QPC7522
Schéma
Publié le: 2020-06-16
| Mis à jour le: 2024-09-12
