Qorvo Carte d'évaluation QPC7338PCBA
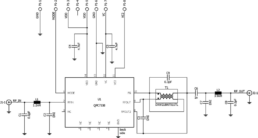
La carte d'évaluation QPC7338PCBA de Qorvo est une plateforme de démonstration et de développement pour l'égaliseur variable en tension QPC7338. Le QPC7338 est un égaliseur variable commandé par tension avec une réponse compensée par câble utilisant un atténuateur au silicium sur isolant (SOI). Ce composant est optimisé pour les applications de type DES DOCSIS 4.0 sur le chemin aval entre 45 MHz et 1 718 MHz. Le QPC7338 présente une plage de pente de 18 dB, un affaiblissement d'insertion, une linéarité élevée et une impédance de 75 Ω pour les applications de télévision câblée (CATV). Ce composant fonctionne à partir d'une tension d'alimentation unique de 5 V et d'un courant de 3 mA.La carte d'évaluation QPC7338PCBA de Qorvo dispose d'un QPC7338 pré-monté dans un module multi-puces (MCM) compact à 14 broches, ainsi que d'un circuit de prise en charge et de deux connecteurs F 75 Ω pour entrée RF et sortie RF. La carte d'évaluation fournit un exemple de circuit d'application, permettant un prototypage rapide lorsqu'elle est intégrée aux conceptions existantes.
Schéma
Publié le: 2022-09-14
| Mis à jour le: 2022-10-10
