Qorvo Carte d'évaluation QPC7332PCBA
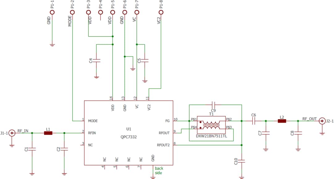
La carte d'évaluation QPC7332PCBA de Qorvo est une plateforme de démonstration et de développement pour l'égaliseur de pente de câble variable QPC7332. Le QPC7332 est un égaliseur commandé en tension qui intègre une fonction de compensation des pertes du câble coaxial faisant appel à un atténuateur produit avec la technologie silicium-sur-isolant (SOI), optimisé pour les applications sur le chemin aval entre 45 MHz et 1218 MHz. Le QPC7332 se caractérise par une plage à pente de 20 dB, une faible perte d'insertion, une haute linéarité et une impédance de 75 Ω adaptée aux applications de télévision câblée (CATV). Ce composant fonctionne à partir d'une tension d'alimentation unique de 5 V et ne consomme que 2,7 mA.La carte d'évaluation QPC7337PCBA de Qorvo est équipée d'un composant QPC7337 en module multi-puces (MCM) compact de 6 mm x 6 mm pré-monté sur la carte, ainsi que de circuits annexes et de deux connecteurs 75 Ω de type F pour l'entrée RF et la sortie RF. Cette carte d'évaluation fournit un exemple de circuit d'application facile à incorporer dans des conceptions existantes pour permettre de réaliser rapidement des prototypes.
Schéma
Publié le: 2021-04-28
| Mis à jour le: 2022-03-11
