Qorvo Égaliseurs de pente de câble variable QPC7331
Les égaliseurs de pente de câble variable QPC7331 de Qorvo sont conçus pour compenser la perte de câble liée à la fréquence dans les réseaux à large bande. Fonctionnant dans une plage de 5 MHz à 834 MHz, le QPC7331 de Qorvo envoie une réponse en fréquence de la perte de câble avec une plage de pente standard de 1,3 dB à 18 dB, permettant ainsi une égalisation précise en amont pour les systèmes de transmission/amplificateur CATV et DOCSIS 3.1/4.0. Construit sur la technologie COI, le QPC7331 combine une haute linéarité (entrée IP3 jusqu'à 50 dBm) avec une faible perte d'insertion (généralement 1,7 dB à 834 MHz) tout en maintenant une impédance de 75Ω et une faible consommation d'énergie (3 mA standard) dans un boîtier SMT compact à 14 broches.Caractéristiques
- Plage de largeur de bande opérationnelle de 5 MHz à 834 MHz
- Réponse en fréquence de la perte de câble
- Plage de pente 18 dB
- Faible perte d'insertion
- Grande linéarité
- Impédance de 75 Ω adaptées aux applications de télévision câblée (CATV)
- Tension d'alimentation unique de 5 V
- Faible consommation d'énergie
- Boîtier SMT sans plomb à 14 broches de 6 mm x 6 mm x 1,375 mm
- Conforme à la directive RoHS 2011/65/UE
- Sans halogène ni antimoine.
- Sans SVHC et sans PFOS
Applications
- Systèmes de transmission/amplificateur CATV
- Réseaux DOCSIS 3.1 et DOCSIS 4.0
- Équipements de tête et de distribution
- Architectures Fiber Deep et Node+0
- Systèmes RF commerciaux
Caractéristiques techniques
- Tension d'alimentation standard de 5 V
- Courant d'alimentation standard de 3 mA
- Plage de puissance d'entrée RF maximale de 24 dBm à 27 dBm
- Plage d'inclinaison standard de 1,3 dB à 18 dB
- Affaiblissement d'insertion maximale de 2,5 dB, standard de 1,7 dB
- Planéité maximale de 1 dB, standard de 0,6 dB
- Perte par réflexion à l'entrée standard de -18 dB
- Affaiblissement d'équilibrage de sortie standard de -16 dB
- Température de jonction maximale de +125 °C
- Plage de température de fonctionnement (base du montage) de -30 °C à +100 °C
- Niveau de sensibilité à l'humidité (MSL) 3
- Valeurs nominales DES
- Valeur nominale 2 du modèle de corps humain (HBM) selon ESDA/JEDEC JS-001-2012
- Valeur nominale C3 du modèle de dispositif chargé (CDM) selon JEDEC JESD22-C101F
Schéma fonctionnel
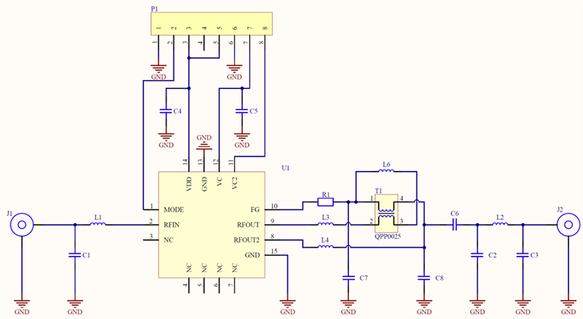
Schéma d'application
Publié le: 2026-01-13
| Mis à jour le: 2026-01-15
