Qorvo Carte d'évaluation QPC4270PCK
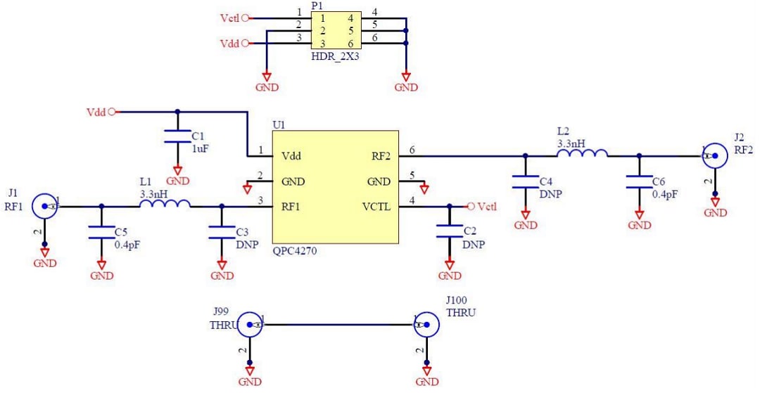
Le module d’évaluation QPC4270PCK de Qorvo est une plateforme de démonstration et de prototypage basée sur le commutateur absorbant à haute Isolation SPST QPC4270. La carte d’évaluation QPC4270PCK de Qorvo sert de modèle de référence pour le QPC4270, fonctionnant entre 1 MHz et 3 300 MHz. La carte d’évaluation dispose de quatre connecteurs 75 Ω F et d’une embase à 6 broches, offrant un accès facile aux signaux des broches du QPC4270.Caractéristiques
- Plateforme de démonstration et de prototypage basée sur le commutateur absorbant à haute Isolation SPST QPC4270
- Agit comme une conception de référence pour le QPC4270
- Comprend quatre connecteurs 75 Ω F et une embase à 6 broches
Schéma de la carte
Publié le: 2020-01-03
| Mis à jour le: 2024-09-16
