Qorvo Kit de conception QPC1220QDK
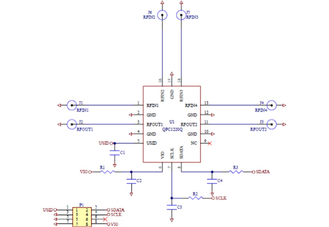
Le kit de conception QPC1220QDK de Qorvo est une plateforme de démonstration et de développement pour le commutateur de routage DP4T large bande QPC1220Q. Le QPC1220Q de Qorvo est un commutateur adressable bipolaire à quatre directions à haute linéarité et à faible perte, dont les performances sont optimisées pour les applications de routage de transfert. Le QPC1220Q intègre un système de commande sériel compatible avec la norme RFFE. Ses lignes de sélection (SID) permettent d'utiliser la méthode d'adressage USID et de placer jusqu'à deux QPC1220Q sur la même conception.Le kit de conception QPC1220QDK Qorvo est doté d'un CI QPC1220Q en boîtier compact LGA16 de 2,0 mm x 2,0 mm pré-monté sur la carte, ainsi que des circuits annexes requis pour son fonctionnement et de 6 connecteurs SMA pour les signaux d'entrée RF et de sortie RF. Le kit QPC1220QDK fournit un exemple de circuit d'application facile à incorporer dans des conceptions existantes pour permettre de réaliser rapidement des prototypes.
Schéma
Publié le: 2021-05-12
| Mis à jour le: 2022-03-11
