Qorvo Carte d'évaluation GSM 900 MHz QPA9510EVB
La carte d'évaluation GSM (Global System for Mobile Communications) 900 MHz QPA9510EVB de Qorvo est une plateforme de test entièrement assemblée conçue pour présenter les performances de l' amplificateur de puissance (PA) QPA9510 dans les applications à bande GSM. Spécifiquement réglée pour la gamme de fréquences de 865 MHz à 928 MHz, la carte intègre l'amplificateur de puissance QPA9510 ainsi que la circuiterie de polarisation et de contrôle, permettant aux utilisateurs d'évaluer les paramètres clés tels que le gain, la puissance de sortie, l'efficacité et la linéarité. La carte QPA9510EVB de Qorvo dispose de connecteurs d'entrée et de sortie RF pour une intégration transparente avec les équipements de laboratoire, et prend en charge l'exploitation avec une alimentation unique (2,8 V à 3,6 V) avec contrôle analogique de la puissance pour un réglage dynamique du gain. La disposition de la carte reflète les pratiques de conception recommandées par Qorvo ce qui la rend idéale pour le prototypage, le développement de systèmes et la validation des performances dans les applications sans fil GSM et autres applications sous-GHz.Caractéristiques
- Optimisée pour le GSM 900 MHz
- Inclut l'amplificateur QPA9510 avec circuiterie de polarisation intégrée
- Connectivité de signal RF pré-construite
- Prêt pour l'évaluation des performances
- Convient à l'utilisation de prototypes et de développement
Applications
- Applications radio FM de 865 MHz à 928 MHz
- Téléphones portables GSM 3 V
- Compatible GPRS
- Applications UHF
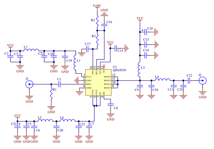
Schéma
Publié le: 2025-10-21
| Mis à jour le: 2026-03-19
