Qorvo CI d’alimentation pour chargeur rapide USB ACT4751M
Le CI d’alimentation pour chargeur rapide USB ACT4751M de Qorvo est un CI abaisseur régulateur de tension pour les applications de chargeur rapide USB Type C™ pour un chargement rapide des téléphones, tablettes et ordinateurs portables dans le véhicule. L'ACT4751M de Qorvo intègre des fonctions d’alimentation et analogiques dans un CI à puissance unique. La puce fonctionne jusqu’à 40 V avec des caractéristiques de protection qui supportent des événements de perte de charge jusqu’à 48 V dans les environnements automobiles exigeants. Le composant est entièrement optimisé pour minimiser la taille tout en offrant une efficacité de conversion d'énergie maximale.Un chargeur abaisseur fournit une protection entre une source d’alimentation et le dispositif, en atténuant les différences entre la source de tension et la batterie en cours de charge. Ces chargeurs sont de plus en plus populaires à mesure que de plus en plus d’applications adoptent des ports USB Type-C parce qu’ils sont universels et capables de fournir une haute puissance. Plusieurs conceptions de référence certifiées pour chargeurs rapides USB ou Qualcomm Quick Charge 3.0, Quick Charge 4 et Quick Charge 4+ sont proposées pour accélérer la certification des conceptions et réduire les temps de mise sur le marché.
L'ACT4751M satisfait toutes les exigences d'alimentation des applications de chargeur rapide USB, y compris la spécification d'alimentation programmable Power Delivery 3.0 (USB PD 3.0 PPS). En plus de sa qualification AEC-Q100, l'ACT4751M satisfait aussi les exigences de la norme de compatibilité électromagnétique (EMI) pour l'automobile CISPR 25 classe 3 grâce à des technologies de conversion CC-CC brevetées.
Le CI de puissance à chargeur rapide USB ACT4751M de Qorvo est proposé en boîtier QFN à 32 broches, idéal pour les applications à espace restreint.
Caractéristiques
- Conceptions de référence d'un chargeur rapide USB certifié
- Conceptions de chargeurs rapides 4+ certifiées Qualcomm
- Tension de sortie programmable par I2C de 3 V à 24 V par incréments de 12,5 mV
- Limite de courant de sortie programmable de 0 A à 4 A en résolution de 256 incréments
- Boîtier automobile, QFN-32 à revêtement de paroi latérale, 5 mm x 5 mm
Applications
- Chargeur USB rapide (PD 3.0 PPS) ou normal (PD)
- Chargeur rapide 4+, chargeur rapide 4 et chargeur rapide 3
- Éclairage LED à haute puissance
Caractéristiques techniques
- AEC-Q100 classe 1
- Plage de température de fonctionnement de -40 °C à +125 °C
- CISPR 25 classe 3
- Topologie du montage abaisseur de tension
- Plage de tension d'entrée : 4,5 V à 40 V
- Courant de sortie maximal : 4 A
- Gamme de fréquences de 450 KHz à 2 250 KHz avec une exploitation à spectre étalé
- Rails d’alimentation auxiliaires
- Mini-buck de 350 mA
- Régulateur à faible cute de tension (LDO) 20 mA
- Sans plomb, sans halogène et conforme à la directive RoHS
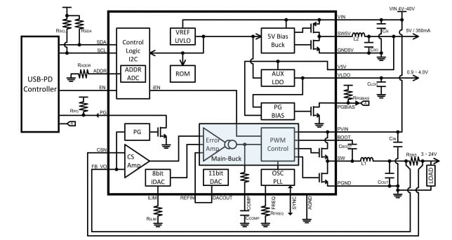
Schéma de principe fonctionnel
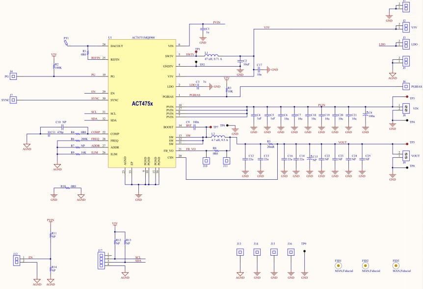
Schéma de principe
Conception réf. ACT4751M-101-REF04
Conception réf ACT4751M-101-REF05
