Texas Instruments Convertisseur Buck synchrone TPS546E25 50 A
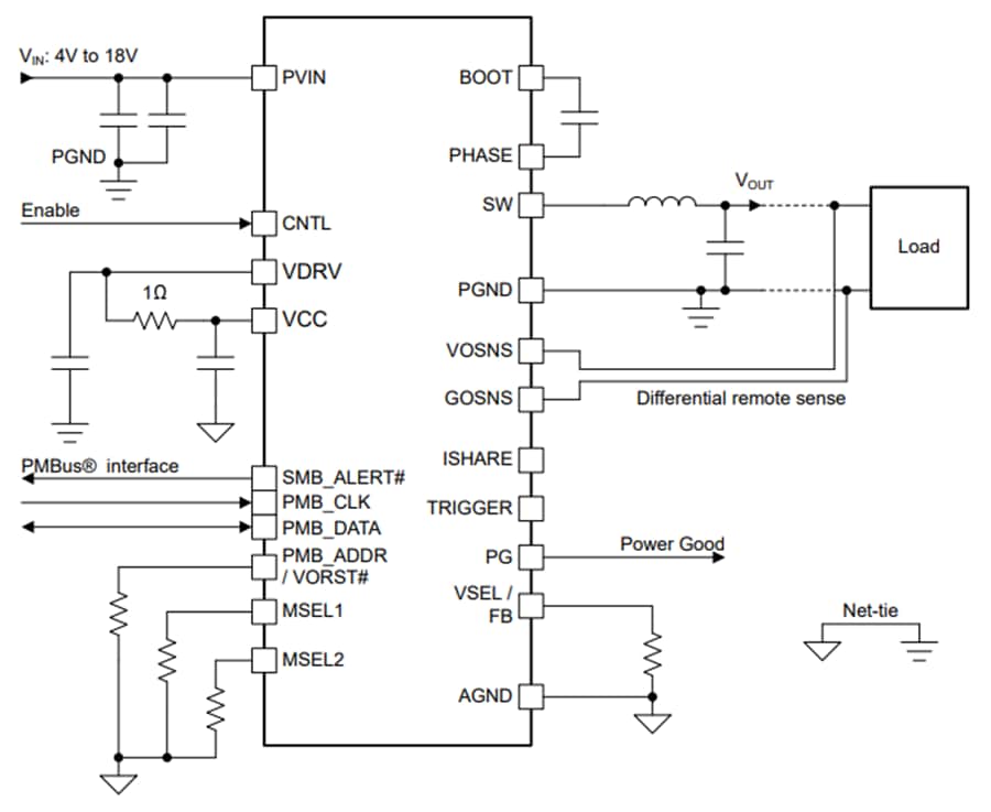
Le convertisseur Buck synchrone TPS546E25 50 A de Texas Instruments est un convertisseur Buck hautement intégré avec une topologie de contrôle D-CAP4 pour une réponse transitoire rapide. Tous les paramètres programmables peuvent être stockés dans NVM comme nouvelles valeurs par défaut et être configurés par l'interface PmBus® pour réduire le nombre de composants externes. Les options de connexion par broches permettent la configuration en tant que secondaire ou primaire, la position de la pile et le numéro de la pile, la limite de surintensité, la réponse en cas de défaut, le DCM (uniquement pour une phase) ou le FCCM, la résistance de rétroaction interne ou externe, la fréquence de commutation, la sélection ou la plage de la tension de sortie et la compensation.L'interface PMBus avec prise en charge de l'horloge à 1 MHz offre une interface numérique standardisée et pratique pour la configuration et la télémétrie des paramètres clés, y compris le courant de sortie, la tension de sortie et la température interne du die. Selon les exigences du système, la réponse aux conditions de défaut peut être réglée pour se désactiver, redémarrer ou ignorer. Deux, trois ou quatre dispositifs TPS546E25 peuvent être interconnectés pour fournir jusqu'à 200 A sur une sortie unique.
Le TPS546E25 de Texas Instruments peut suralimenter le LDO interne de 4,5 V avec une alimentation externe de 5 V via les PINS VDRV et VCC afin d'améliorer l'efficacité, de réduire la dissipation d'énergie et de permettre le démarrage avec une tension d'entrée inférieure. Le TPS546E25 est un dispositif sans plomb et conforme à la directive RoHS sans exemption.
Caractéristiques
- Tension d'entrée de 2,7 V à 18 V avec polarisation externe
- Tension d'entrée de 4 V à 18 V sans polarisation externe
- Tension de sortie de 0,4 V à 5,5 V
- Prend en charge des configurations monophasées de 50 A ou empilées 2 ×, 3 × ou 4 x
- Rdson_HS = 2,6 mΩ, Rdson_LS = 1 mΩ
- Fréquence de fontionnement de 400 kHz à 2 MHz (quatre réglages discrets via pin-strap, réglages supplémentaires via PmBus)
- Programmable via PmBus
- La version 1,5 est conforme à la caractéristique sécurité PASSKEY
- Tension d'entrée, tension de sortie, courant de sortie, télémétrie de température
- Protections programmables contre les surintensités les surtensions, les sous-tensions et les surchauffes
- Comprend une fonction d'écriture d'une seule commande dans une configuration empilée
- Fonction de protection en écriture étendue
- Mémoire non volatile pour stocker les paramètres de configuration
- Deux méthodes pour programmer la tension de sortie
- Diviseur de résistance interne (paramètres discrets) avec tension de démarrage sélectionnée par le bridage des broches
- Diviseur de résistance externe (réglagescontinus) avec tension de démarrage sélectionnée par VBOOT
- Tension de référence de précision et détection différentielle à distance pour une précision de sortie élevée
- Précision de ± 0,5 % CAN de 0 °C à 85 °C jonction
- Tolérance de ± 0,85 % VOUT de –40 °C à 125 °C jonction
- FCCM/DCM sélectionnable dans une seule phase
- Mise en service sans communication PmBus via un système de pin-strapping
- Démarrage sécurisé en sortie pré-polarisée
- Temps de démarrage progressif programmable de 0,5 ms à 16 ms
- Topologie de contrôle D-CAP4 avec une réponse transitoire rapide, prenant en charge tous les condensateurs de sortie en céramique
- Compensation de boucle interne programmable
- Limite du courant de vallée sélectionnable cycle par cycle
- Sortie power good à drain ouvert
Applications
- Serveur et POL de l'informatique en nuage
- Accélérateur matériel
- Carte d'interface réseau (NIC)
Schéma simplifié
