ROHM Semiconductor Régulateurs LDO à sortie unique BDxFD0 et BDxFDA
Les régulateurs de perte de niveau (LDO) à basse tension à sortie simple BDxFD0 et BDxFDA de ROHM Semiconductor sont des dispositifs à faible saturation avec une résistance à la tension de 35 V. Ces régulateurs sont dotés de sorties de type variable et fixe, d’un courant de sortie 2 A et d’un condensateur ESR faible. Les régulateurs BDxFD0 et BDxFDA incluent un circuit de protection contre les surintensités (OCP) intégré qui empêche les courts-circuits de sortie du CI. Ces régulateurs sont disponibles dans le boîtier HRP5/TO263-5 et sont idéaux pour les applications à usage général.Caractéristiques
- Courant de sortie 2 A
- Sorties de type variable et fixe
- Faible saturation avec sortie PDMOS
- Le circuit à arrêt thermique intégré protège le CI des dommages thermiques dus à une surcharge
- Condensateur à faible ESR
- Le circuit de protection contre les surintensités (OCP) empêche les court-circuits de sortie du CI
- Disponible en boîtier HRP5/TO263-5
- Plage de température de fonctionnement de -40 °C à 105 °C
- Idéal pour les applications d’usage général
Circuit d’application standard de tension de sortie de type variable
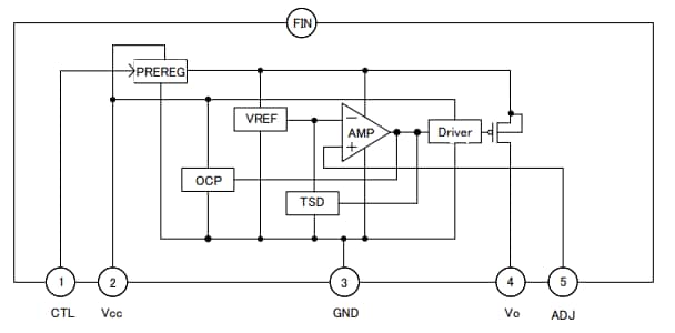
Schéma fonctionnel de tension de sortie de type variable
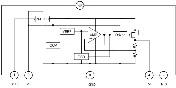
Schéma fonctionnel de tension de sortie de type fixation
View Results ( 15 ) Page
| Numéro de pièce | Fiche technique | Ib - Courant de polarisation d’entrée | Tension d'entrée - max | Régulation de la ligne | Tension de décrochage maximale | Tension de décrochage | Tension de sortie | Type de sortie | Tension d'entrée - min. | Plage de tensions de sortie | Tension de référence | Taux de réjection d’alimentation / d'ondulation standard | Température de fonctionnement min. | Température de fonctionnement max. |
|---|---|---|---|---|---|---|---|---|---|---|---|---|---|---|
| BDJ2FD0WHFP-TR | ![]() |
1 mA | 32 V | 20 mV | 550 mV | 400 mV | 12 V | Fixed | 50 dB | - 40 C | + 105 C | |||
| BD50FD0WHFP-TR | ![]() |
1 mA | 32 V | 20 mV | 550 mV | 400 mV | 5 V | Fixed | 55 dB | - 40 C | + 105 C | |||
| BDJ6FD0WHFP-TR | ![]() |
1 mA | 32 V | 20 mV | 550 mV | 400 mV | 16 V | Fixed | 50 dB | - 40 C | + 105 C | |||
| BD15FD0WHFP-TR | ![]() |
1 mA | 32 V | 20 mV | 1.5 V | Fixed | 4 V | 55 dB | - 40 C | + 105 C | ||||
| BD00FD0WFP2-E2 | ![]() |
1 mA | 32 V | 20 mV | Adjustable | 1.5 V to 16 V | 750 mV | 55 dB | - 40 C | + 105 C | ||||
| BD50FD0WFP2-E2 | ![]() |
1 mA | 32 V | 20 mV | 550 mV | 400 mV | 5 V | Fixed | 55 dB | - 40 C | + 105 C | |||
| BD00FDAWHFP-TR | ![]() |
1 mA | 32 V | 20 mV | 550 mV | 400 mV | Adjustable | 1 V | 1.5 V to 30 V | 750 mV | 55 dB | - 40 C | + 105 C | |
| BD25FD0WHFP-TR | ![]() |
1 mA | 32 V | 20 mV | 2.5 V | Fixed | 4 V | 55 dB | - 40 C | + 105 C | ||||
| BD30FD0WHFP-TR | ![]() |
1 mA | 32 V | 20 mV | 3 V | Fixed | 4 V | 55 dB | - 40 C | + 105 C | ||||
| BD33FD0WHFP-TR | ![]() |
1 mA | 32 V | 20 mV | 3.3 V | Fixed | 55 dB | - 40 C | + 105 C |
Publié le: 2025-05-18
| Mis à jour le: 2025-06-26

