Power Integrations RDK-877 Reference Design Kit
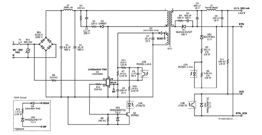
Power Integrations RDK-877 Reference Design Kit is an isolated flyback converter power supply designed to provide a nominal output voltage of 12V at 0.5A load. The RDK-877 kit operates from a wide input voltage range of 90VAC to 305VAC with an isolated zero-crossing detection (ZCD) signal. The LinkSwitch-TNZ IC controller powers the 6W power supply. The Power Integrations RDK-877 Reference Design Kit is intended for home appliance and industrial power applications.Features
- Meets all existing and proposed energy efficiency standards including ErP
- No-load consumption <30mW across AC line
- More than 350mW available in stand-by while meeting 500mW max input power
- Active mode efficiency meets DOE6 and EC CoC (v5)
- Highly integrated solution with LNK3306D
- Low-component count with integrated 725V power MOSFET, current sensing, and protection
- Wide-range AC input
- Isolated Zero-crossing signal output synchronized to AC line
- >80% full-load efficiency at nominal lines
- Meets EN550022 and CISPR-22 Class B conducted EMI
Additional Resource
Front & Back View
Schematic
Publié le: 2021-10-05
| Mis à jour le: 2023-03-31
