Texas Instruments Pilote LED à 48 canaux TLC69638-Q1
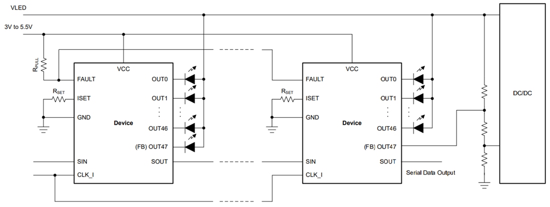
Le pilote LED TLC69638-Q1 à 48 canaux de Texas Instruments peut fournir un contrôle MLI LED individuel au niveau des pixels de 16 bits. Une correction de point supplémentaire de 7 bits (CC) est également implémentée pour chaque canal afin de contrôler le courant de crête. Chaque dispositif partage un flux de données via une interface périphérique série (SPI), qui prend en charge jusqu’à 511 dispositifs. L’interface est un logiciel compatible avec les pilotes LED du même groupe, qui peut être appliqué à différents scénarios d’application basés sur le courant LED et le nombre total de LED.Pour optimiser l’efficacité énergétique systématique globale, le TLC69638-Q1 de Texas Instruments dispose d’un schéma de contrôle adaptatif de la tension de marge (AHVC) pour optimiser la tension de marge dans chaque canal et dispositif. Seule la broche OUT47 du dernier dispositif de la chaîne en guirlande doit être programmée comme une broche FB pour optimiser la tension d’alimentation LED à partir de CC/CC.
Caractéristiques
- Homologué AEC-Q100 pour les applications automobiles
- Niveau 1 : température ambiante de fonctionnement de -40 °C à 125 °C
- Niveau H1C de classification HBM du dispositif
- Niveau C4B de classification CDM du dispositif
- Conformité ciblée à la sécurité fonctionnelle
- Développé pour les applications de sécurité fonctionnelle
- Documentation pour la conception de systèmes ISO 26262 jusqu'à ASIL B
- 48 dissipateurs de courant intégrés
- Graduation hybride/MLI programmable de 16 bits
- Correction de points analogiques programmable de 7 bits (CC)
- Tension/courant de sortie maximal de 100 mA/16 V
- Oscillateur intégré de 33 MHz
- Sortie MLI de 16 bits à 500 Hz
- Fréquence de rafraîchissement > 20 kHz avec MLI à spectre amélioré (ES)
- Communication à haute vitesse
- Interface périphérique série (SPI)
- Débits de données jusqu’à 17 Mbit/s
- Optimisation de l’efficacité énergétique
- Contrôle adaptatif de la tension de marge (AHVC)
- Mode d’économie d’énergie du dispositif (PSM)
- Atténuation des EMI
- Interface : capacité de pilotage de tampon programmable
- Dissipateurs de courant : spectre étalé/déphasage
- Protection et diagnostic :
- LED : vérification de l’état/détection d’ouverture/court-circuit
- Dissipateur de courant : vérification de l’état/court-circuit des broches adjacentes
- Interface : erreur CRC/commande/délai d’attente expiré
- Dispositif : sous-tension/ISET hors plage/arrêt thermique/mémoire CRC/OTP CRC/ chien de garde OSC
Applications
- Écrans d’informations automobiles centraux
- Affichage du cluster automobile
- Affichage tête haute automobile
Schéma simplifié
Publié le: 2025-05-14
| Mis à jour le: 2025-09-19
