Texas Instruments Pilotes LED à 48 canaux TLC69637-Q1
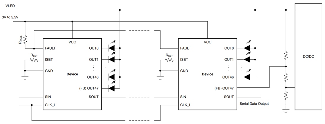
Les pilotes LED à 48 canaux TLC69637-Q1 de Texas Instruments peuvent fournir un contrôle MLI LED individuel à 16 bits au niveau des pixels. Une correction de point supplémentaire de 7 bits (CC) est également implémentée pour chaque canal afin de contrôler le courant de crête. Chaque dispositif partage un flux de données via une interface périphérique série (SPI), qui prend en charge jusqu'à 511 dispositifs. L'interface est un logiciel compatible avec les pilotes LED du même groupe, qui peut être appliqué à différents scénarios d'application basé sur le courant LED et le nombre total de LEDs.Pour optimiser l'efficacité de la puissance systématique globale, le TLC69637-Q1 de Texas Instruments dispose d'un schéma de réglage de tension à marge adaptative (AHVC) pour optimiser la tension de marge sur chaque canal et dispositif. Seule la broche OUT47 du dernier dispositif de la chaîne en « guirlande » doit être programmée comme une broche FB pour optimiser la tension d'alimentation LED à partir de CC/CC.
Caractéristiques
- Homologué AEC-Q100 pour les applications automobiles
- Niveau 1 : température ambiante de fonctionnement de -40 °C à 125 °C
- Dispositif HBM niveau de classification H1C
- Dispositif CDM niveau de classification C4B
- Capable de sécurité fonctionnelle, avec documentation disponible pour aider à la conception du système fonctionnel
- 48 dissipateurs de courant intégrés
- MLI/graduation hybride programmable à 16 bits
- Correction de points analogique programmable à 7 bits (CC)
- Courant de sortie maximal/tension de 100 mA/16 V
- Oscillateur intégré de 33 MHz
- Sortie MLI 16 bits à 500 Hz
- Fréquence de rafraîchissement > 20 kHz avec MLI à spectre amélioré (ES)
- Communication haut débit
- Interface périphérique série (SPI)
- Débits de données jusqu'à 17 Mbps
- Optimisation de l'efficacité énergétique
- Réglage de tension à marge adaptative (AHVC)
- Mode d'économie d'énergie du dispositif (PSM)
- Atténuation des EMI
- Interface : capacité de pilotage de tampon programmable
- Dissipateurs de courant : déphasage/spectre étalé
- Protection et diagnostic
- LED : détection d'ouverture/court-circuit/vérification de l'état
- Dissipateur de courant : court-circuit des broches adjacentes/vérification de l'état
- Interface : erreur CRC/commande/délai d'expiration
- Dispositif : sous-tension/ISET hors plage/déconnexion thermique
Applications
- Affichage central d'informations automobile
- Affichage du cluster automobile
- Affichage tête haute automobile
Schéma simplifié
Publié le: 2025-05-14
| Mis à jour le: 2025-05-23
