onsemi Pilote LED élévateur biphasé NCV78902
Le pilote LED élévateur biphasé NCV78902 d'onsemi est un pilote LED monopuce haute efficacité conçu pour les applications d'éclairage avant automobile, notamment les feux de route, les feux de croisement, les feux de jour (DRL), les clignotants et les feux de brouillard. Conçu pour prendre en charge les LED à courant élevé, le NCV78902 d'onsemi fonctionne en conjonction avec des pilotes LED buck comme le NCV78935 (buck triple canal) ou le NCV78925 (buck double canal) pour fournir une solution d'éclairage multicanal complète. Le NCV78902 prend en charge une utilisation multi-phase (jusqu'à quatre phases), permettant un filtrage optimisé et un dimensionnement des composants aux coûts optimisés.Le dispositif dispose d'une détection de courant via des résistances shunt ou RDS(on) MOSFET, d'un démarrage progressif programmable et de modes autonome ou de secours pour une fiabilité améliorée du système. Fonctionnant à des fréquences pouvant atteindre 2 MHz, le pilote LED permet de réduire en taille les conceptions de l'inductance tout en maintenant un brouillage électromagnétique (EMI) faible. Par ailleurs, la programmabilité SPI permet à une configuration matérielle unique de s'adapter à différentes plateformes et prend en charge le mode SEPIC, permettant des tensions de sortie inférieures à l'entrée, idéales pour les conditions fluctuantes des batteries automobiles.
Caractéristiques
- Élévateur biphasé monopuce
- Détection de courant sur les résistances shunt ou RDS(on) du MOSFET
- Mode autonome/dégradé
- Démarrage progressif programmable intégré
- Stabilité et temps de réponse supérieurs
- Conçu pour les condensateurs de sortie de petite taille
- Faible émission CEM
- Fréquences de fonctionnement élevées pour réduire la taille de l'inductance, jusqu'à 2 MHz
- Mode SEPIC pris en charge
- Interface SPI de 4 MHz pour le contrôle dynamique des paramètres du système
- Supporte les systèmes de batterie 48 V
- Plage d'alimentation VCC de 3 V à 5,5 V
- Plage de température ambiante de -40 °C à +125 °C
- Boîtier TSSOP-16 WB enveloppe 948F
- Conforme à ASIL B, homologué AEC-Q100 et capable de PHPP
- Sans plomb, sans halogénure et conforme à la directive RoHS
Applications
- Feux de route et feux de croisement
- Indicateurs de direction et DRL
- Feux de position ou de stationnement
- Feux de brouillard et feux d'angle statiques
- Feux de route adaptatifs
- Applications pixel
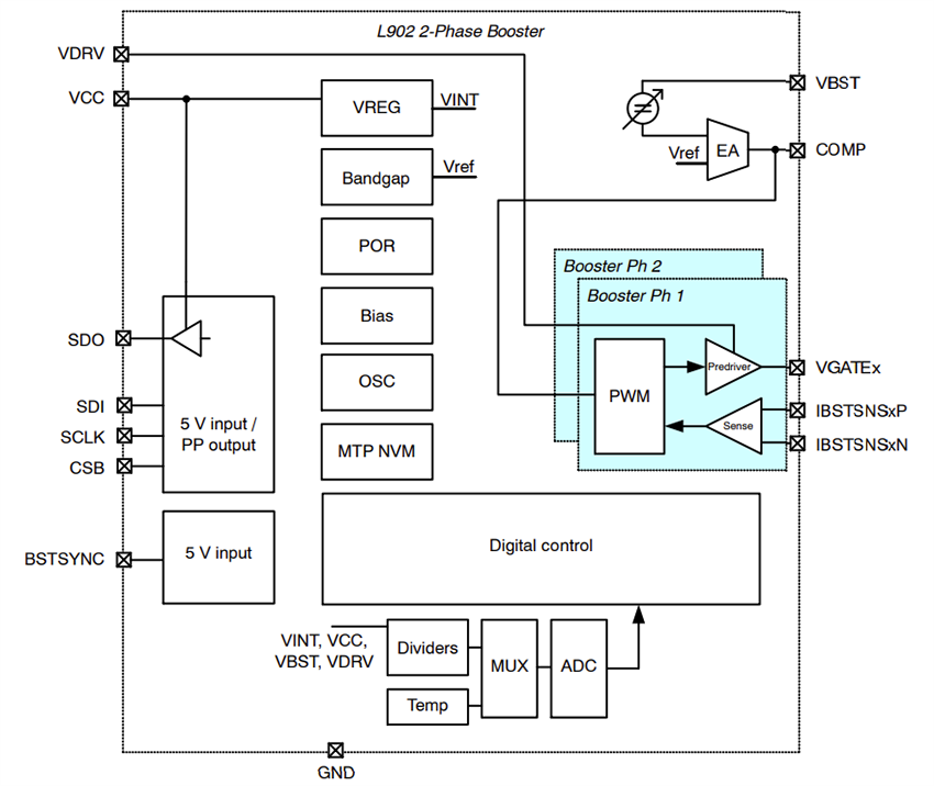
Schéma fonctionnel
Schéma DES
Scénarios de connexion SPI et stratégie d'alimentation électrique
Publié le: 2025-05-22
| Mis à jour le: 2025-06-02
