onsemi Module d'alimentation intelligent NFVA25012NP2T
Le module d'alimentation intelligent (IPM) NFVA25012NP2T d'Onsemi comprend la commande de grille optimisée des IGBT intégrés pour minimiser les EMI et les pertes. Ce module fournit un étage convertisseur en sortie à hautes performances et doté de toutes les fonctionnalités pour les véhicules électriques et hybrides. Le dispositif IPM NFVA25012NP2T d'Onsemi comprend plusieurs protections sur module, notamment des verrouillages de sous-tension, un arrêt en cas de surintensité, une surveillance thermique du CI pilote, et un signalement des défauts. Ce module se caractérise par des IGBT classés faible perte et bonne tenue aux court-circuits, et une résistance thermique très faible grâce au substrat AlN DBC. L'IPM NFVA25012NP2T comprend également des broches à émetteur ouvert séparées des IGBT côté bas pour la détection du courant triphasé.L'IPM NFVA22512NP2T IPM se caractérise par une robustesse exceptionnelle, une durée de vie très longue et une protection réglable contre les surintensités grâce à des IGBT intégrés. Ce module fonctionne sur une plage de tension d'alimentation de 300 V à 88 V et une plage de température de jonction de -40 °C à +150 °C. Il est parfaitement adapté pour les compresseurs électriques de climatisation, les pompes à huile et à eau haute tension (HV), la suralimentation HV et le contrôle de mouvement.
Caractéristiques
- SPM® automobile en boîtier DIP à 34 broches
- Qualifié AEC et AQG324 et compatible PPAP
- Convertisseur IGBT triphasé avec commandes de grilles intégrées et protection
- IGBT classés faible perte et bonne tenue aux court-circuits
- Résistance thermique très faible grâce au substrat AlN DBC.
- Les diodes d'amorçage intégrées et les broches vs dédiées simplifient la disposition de la carte de circuit imprimé.
- Broches d'émetteur ouvertes séparées des IGBT côté bas pour détection de courant triphasé
- Alimentation électrique unique avec mise à la terre
- Thermistance NTC intégrée pour la surveillance et la gestion de la température
- Protection contre les surintensités réglable via des IGBT de détection intégrés
- Composant sans plomb
Applications
- Moteurs auxiliaires à haute tension pour automobile
- Compresseurs électroniques climatiques
- Pompes à huile/eau
- Chargeurs Super/turbo
- Ventilateurs divers
- Contrôle de moteur industriel
Caractéristiques techniques
- Tension nominale d'isolation de 2 500 Vrms
- Plage de tension d'alimentation de 300 V à 800 V
- Plage de température de jonction de -40 °C à +150 °C
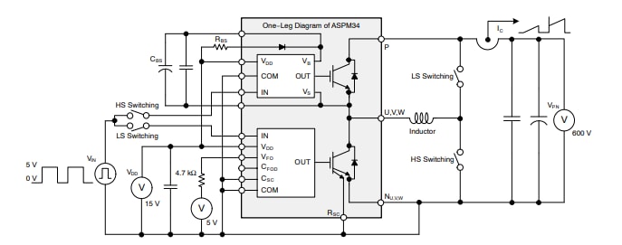
Schéma de circuit
Ressources supplémentaires
Publié le: 2020-06-01
| Mis à jour le: 2024-06-06
