onsemi Commandes de grille monocanal isolées NCx51152
Les commandes de grille monocanal isolées NCx51152 d'onsemi sont conçues pour une commutation rapide pour piloter les MOSFET de puissance et les commutateurs d’alimentation SiC MOSFET. Les commandes de grille NCP51152 et NCV51152 disposent de courants de crête de source de 4,5 A et de dissipation de 9 A tout en offrant des délais de propagation courts et assortis. Ces commandes fournissent une sortie divisée qui contrôle les temps de montée et de descente individuellement. Les fonctions de protection comprennent un verrouillage indépendant de sous-tension pour les deux pilotes latéraux. Les commandes de grilles monocanal isolées NCP51152 et NCV51152 d'onsemi sont disponibles en boîtier SOIC-8 de 4 mm et adoptent une tension d’isolement pouvant atteindre 3,75 kVefficaces. La variante NCV51152 est également homologuée AEC-Q100 pour les exigences des applications automobiles.Caractéristiques
- Options
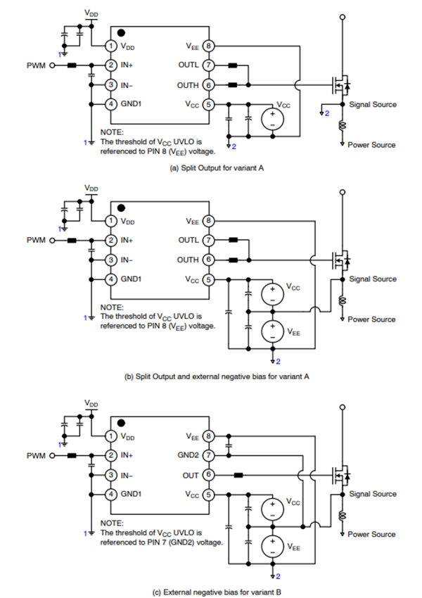
- Sorties séparées (NCx51152xA)
- Large plage de tension de polarisation, comprenant l'UVLO à VEE et VCC négatives par rapport à GND2 (NCx51152xB)
- Plage de tension d’alimentation d’entrée de 3 V à 20 V
- Plage de tension d’alimentation de sortie de 6,5 V à 30 V avec 5 V et 8 V pour le MOSFET, 12 V et 17 V pour le SiC, seuil
- Capacité de courant de crête source de 4,5 A, dissipateur de crête de sortie de 9 A
- Immunité dV/dt de 200 V/ns
- Capacité de traitement de 5 V négative sur les broches d’entrée
- Délai de propagation standard de 36 ns avec une correspondance de délai maximal de 5 ns
- Verrouillage de grille en cas de court-circuit (NCx51152xA)
- Homologué AEC-Q100 pour les exigences des applications automobiles (NCV51152 uniquement)
- Isolation et sécurité planifiées
- Isolement sous 3,75 kVefficaces pendant 1 minute (selon les exigences UL1577)
- Certification CQC selon GB4943.1-2011
- Certification FIMO SGS selon CEI 62386-1
Applications
- NCP51152
- Entraînements à moteur
- Convertisseurs isolés dans les alimentations CC-CC et CA-CC
- Serveurs, télécommunications et infrastructure industrielle
- NCV51152
- Chargeurs embarqués
- Convertisseurs CC-CC xEV
- Onduleurs de traction
- Stations de chargement
Circuits d’application standard
Schémas de principe fonctionnel
Publié le: 2024-07-31
| Mis à jour le: 2024-08-12
