onsemi Contrôleur de charge non synchrone NCV8877
Le contrôleur de charge non synchrone démarrage-arrêt automobile NCV8877 d'onsemi est conçu pour fournir une tension de sortie minimale pour le fonctionnement du véhicule en mode démarrage-arrêt. Le contrôleur pilote un MOSFET à canal N externe et utilise un contrôle du mode courant de crête avec compensation de pente interne. Le CI intègre un régulateur interne qui fournit une charge au pilote de grille. Les caractéristiques de protection comprennent une limitation de courant cycle par cycle et un arrêt thermique. Le NCV8877 en boîtier SOIC-8 d’onsemi offre un fonctionnement en mode veille à faible courant de repos et un fonctionnement de charge (boost) démarre lorsque la tension d’alimentation chute en dessous du point de consigne de régulation. Le NCV8877 est activé lorsque la tension d’alimentation chute en dessous du seuil de réveil.Caractéristiques
- Activation automatique en dessous de la tension de seuil de réveil (programmable en usine)
- Fonction de désactivation de contrôle prioritaire
- Fonctionnement en mode charge au point de consigne de régulation
- Précision de sortie 2 % sur la plage de température
- Contrôle du mode courant de crête avec compensation de pente interne
- Fonctionnement en fréquence réglable en externe
- Large plage de tension d’entrée de 2 V à 40 V, perte de charge 45 V
- Faible courant de repos en mode veille (standard : < 12 A)
- Protection de limite de courant cycle par cycle
- Protection contre les surintensités en mode hoquet (OCP)
- Arrêt thermique (TSD)
- Soudable par refusion
- Boîtier SOIC-8
- Niveau de sensibilité à l'humidité (MSL) : 1
- Sans plomb
- Préfixe NCV pour l’automobile et d’autres applications nécessitant un site unique et des exigences de changement de contrôle, AEC-Q100
Caractéristiques techniques
- Courant de repos
- 14 µA maximum en mode veille, 12 µA standard
- 4,0 mA maximum sans commutation, 2,2 mA standard
- Oscillateur
- Plage de fréquence de commutation 153 kHz à 501 kHz
- plage de largeur d’impulsion minimale de 89 ns à 146 ns
- plage de rapport cyclique maximal de 81 % à 85 %
- plage de rampes de compensation de pente de 45 mV/µs à 61 mV/µs
- Désactiver
- courant d’abaissement maximal : 1,0 µA, et standard : 0,6 µA
- plage de haute tension d’entrée de 2,0 V à 5,0 V
- hystérésis haute tension d’entrée standard 500 mV
- Plage de tension d’entrée basse de 0 mV à 800 mV
- Amplificateur de détection de courant
- Plage de gain basse fréquence de 0 mV à 1.1V/V
- Bande passante minimale 2,5 MHz
- Courant de polarisation d’entrée ISNS maximal : 50 µA, standard : 30 µA
- Plage de tension de seuil de limite de courant de 180 mV à 220 mV
- Temps de réponse de protection contre les surintensités/limites de courant maximal : 125 ns, standard : 80 ns
- Plage de tension de seuil de protection contre les surintensités de 125 % à 175 %
- Amplificateur opérationnel de transconductance d'écarts de tension
- Plage de transconductance de 0,8 mS à 1,63 mS
- Résistance de sortie minimale : 2,0 mΩ
- Tension de sortie maximale : 2,5 V (minimum)
- Courant source/dissipateur minimal : 80 µA ; standard : 100 µA
- Tension de calage standard : 1,1 V
- Délai de commutation maximal : 64µs ; standard : 55µs
- Plage de tension d’alimentation -0,3 VCC à 40 VCC
- Tension transitoire de crête : 45 V
- Pilote de grille
- Courant d’alimentation minimal : 550 mA ; standard : 800 mA
- Courant de dissipation minimal 480 mA ; standard: 600 mA
- Chute de tension de pilotage maximale : 0,6 V ; standard : 0,3 V
- Courant de source de tension de pilotage minimal : 35 mA ; standard : 45 mA
- Chute de tension maximale de la diode de commande arrière : 0,7 V
- Plage de tension de pilotage de 5,67 V à 6,2 V
- Résistance d’abaissement standard : 21 kΩ
- Verrouillage de sous-tension (UVLO)
- Plage de tension de seuil de 3,54 V à 4,0 V
- Plage d’hystérésis de 325 mV à 570 mV
- Coupure thermique
- Plage de seuil de +160 °C à +180 °C
- Plage d’hystérésis de 10 °C à 20 °C
- Délai maximal 100 ns
- Régulation de tension
- Plage de 6,66 V à 10,20 V
- Plage d’activation du CI de seuil de 7,10 V à 10,94 V
- Plage de désactivation du CI du seuil de 7,55 Và 11,54 V
- Capacité ESD (toutes les broches)
- Modèle de corps humain ≥2,0 kV (HBM)
- Modèle de machine ≥ 200 V
- Plage de température de jonction de fonctionnement de -40 °C à +150 °C
- Résistance thermique du boîtier 100 °C/W
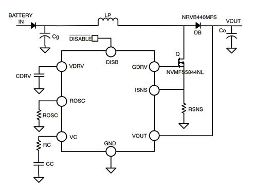
Application standard
Schéma de contrôle du mode courant
Publié le: 2023-08-10
| Mis à jour le: 2023-08-18
