onsemi Contrôleur Buck synchrone automobile NCV8856A
Le contrôleur Buck synchrone automobile NCV8856A Onsemi est un dispositif de sortie réglable qui pilote des MOSFET à double canal N et est idéal pour les applications à haute puissance. Le contrôle du mode de courant moyen fournit des réponses transitoires rapides et une régulation étroite sur de larges plages de tension d'entrée et de charge de sortie. Le CI intègre un régulateur linéaire interne fixe 6,0 V à faible chute de tension (LDO) qui fournit la charge au pilote de grille inférieur de l’alimentation en mode commutation (SMPS), limitant la puissance perdue par rapport au pilote de grille excessif. Le NCV8856A est conçu pour fonctionner sur une plage de tension d’entrée de 4,5 V à 38 V et peut convertir une tension de 10 à un à 500 kHz. Les caractéristiques supplémentaires du contrôleur incluent le verrouillage de sous-tension, l’arrêt en surtension, le démarrage − progressif interne, le mode veille à faible courant de repos, la fréquence programmable, la fonction de synchronisation, la limitation du courant moyen, la protection contre les surintensités cycle par cycle et l’arrêt thermique.Caractéristiques
- contrôle du mode courant Moyen
- Tension de référence 0,8V ±2 %
- Large plage de tension d’entrée de 4,5 V à 38 V
- Fonctionne dans des conditions de perte de charge
- Régulateur linéaire à faible chute de tension (LDO) 6,0 V
- UVLO d’entrée (verrouillage de sous-tension)
- Démarrage progressif interne
- Courant de repos en mode veille maximal : 6,2 µA
- Circuit adaptatif sans chevauchement
- Temps d’arrêt minimal de la grille côté supérieur 180 ns
- Fréquence fixe programmable de 170 kHz à 500 kHz
- Synchronisation d’horloge externe jusqu’à 600 kHz
- Limitation de courant moyen (ACL)
- Protection contre les surintensités cycle par cycle (OCP)
- Arrêt thermique (TSD)
- Niveau de sensibilité à l'humidité (MSL) : 1
- Boîtier TSSOP-20
- Sans plomb et conforme à la directive RoHS
Applications
- Systèmes automobiles nécessitant un courant élevé
- Alimentations pré-régulées pour SMPS et LDO basse tension
Caractéristiques techniques
- Courants de repos
- Maximum en mode veille : 6,2 µA ; standard :4,25 µA
- Maximum sans commutation : 4,24 mA ; standard : 3,25 mA
- Maximum de commutation sans charge de grille : 5,30 mA ; standard : 4,35 mA
- Plage de courant LDO de 1 mA à 20 mA
- Plage d’arrêt thermique de +150°C à +210°C
- Hystérésis d’arrêt thermique de 1°C à 20°C
- Plage de verrouillage de sous-tension de 3,9 V à 4,5 V
- Plage d’hystérésis de verrouillage de sous-tension de 50 mV à 200 mV
- Régulateur de commutation
- plagede tension de référence range à 0,816 V
- Plage de temps d’arrêt GH minimale de 110 ns à 250 ns
- Largeur d’impulsion GH minimale 200 ns (maximum), 140 ns standard
- Oscillateur
- Plage de fréquence de commutation 153 kHz à 575 kHz
- Plage d’amplitude de tension des rampes de 0,9 V à 1,3 V
- Amplificateur de tension
- Gain CC minimal : 70 dB ; standard 73 dB
- Bande passante de gain minimal : 8,0 MHz ; standard : 10 MHz
- Plage de courant de charge minimale de 1,3 mA à 2 mA ; standard de 3 mA à 4 mA
- Courant de polarisation FB maximal : 1,0 µA ; standard : 0,1 µA
- Amplificateur de détection de courant
- Plage de mode commun de 0 V à 10,0 V
- Gain d’amplificateur standard : 1 V/V
- Synchronisation
- Plage de courant de polarisation des broches de 0,1 µA à 20 µA
- Plage de tension de seuil de 0,8 V à 2,0 V
- Amplificateur d’erreur
- Gain CC minimal : 70 dB ; standard : 73 dB
- Bande passante de gain minimal : 8,0 MHz ; standard : 10 MHz
- Plage de courant de charge minimale de 1,3 mA à 2 mA ; standard de 3 mA à 4 mA
- Courant de polarisation FB maximal : 1,0 µA ; standard : 0,1 µA
- Tension de calage minimale de 2,7 V, 3,3 V standard
- Limite du courant
- Plage de seuil moyenne de 72 mV à 133 mV
- Plage de tension de seuil cycle par cycle de 115 mV à 215 mV
- Temps de réponse cycle par cycle standard : 200 ns
- Plage de différence de seuil moyen/cycle minimum : 20 mV
- LDO 6,0 V
- Plage de tension de sortie de 5,8 V à 6,2 V
- Tension de décrochage maximale : 220 mV
- Plage de limite de courant de 30 mA to 120 mA
- Commandes de grilles
- Plage de courant source/dissipateur de 1 A à 2 A GH/GL
- Délai GH-GL/GL-GH maximal : 70 ns ; standard 40 ns
- Temps de démarrage progressif standard 14 ms
- ACTIVATION (EN)
- Plage de seuil d’entrée de 0,8 V à 2,0 V
- Courant d’entrée maximal : 10 µA ; standard : 3,0 µA
- Temps de désactivation minimum (maximum) 20 ms
- Capacité DES pour le modèle HBM : 1,5 kV
- Plage de température de jonction de fonctionnement de -40 °C à +150 °C
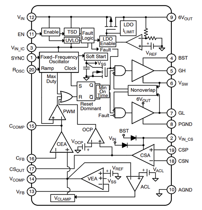
Schéma fonctionnel
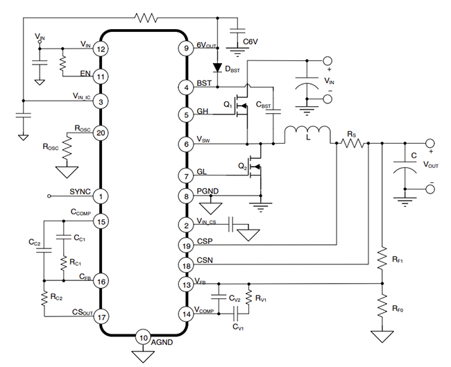
Schéma d'application
Publié le: 2023-08-11
| Mis à jour le: 2023-08-29
